Refactoring pgbench.c

Started by Tatsuo Ishiiover 10 years ago7 messages
#1Tatsuo Ishii
ishii@postgresql.org
1 attachment(s)

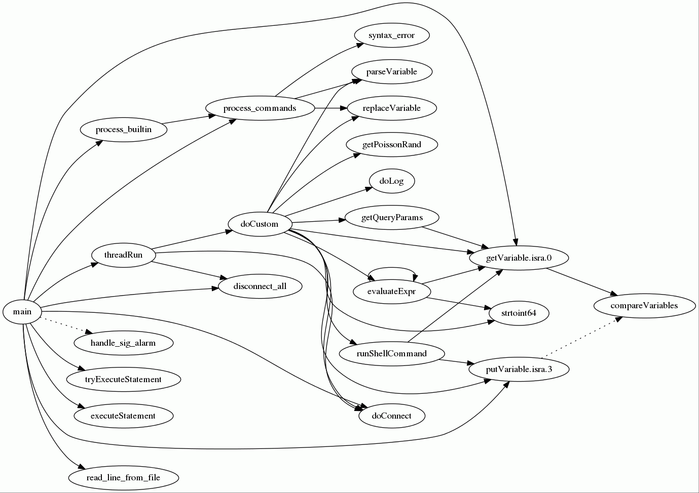
Main pgbench logic consists of single file pgbench.c which is 4036
lines of code as of today. This is not a small number and I think it
would be nice if it is divided into smaller files because it will make
it easier to maintain, add or change features of pgbench. I will come
up with an idea how to split pgbench.c later. In the mean time I
attached a call graph of pgbench.c generated by egypt, which we could
get a basic idea how to split and modularize pgbench.c.

BTW, while looking at pgbench.c I noticed subtle coding problems:

1) strtoint64() should be decalred as static

2)
static
void
agg_vals_init(AggVals *aggs, instr_time start)

"static" and "void" should be one line, rather than separate 2 lines
according to our coding style.

I will commit fix for these if there's no objection.

Best regards,
--
Tatsuo Ishii
SRA OSS, Inc. Japan
English: http://www.sraoss.co.jp/index_en.php
Japanese:http://www.sraoss.co.jp

Attachments:

pgbench.gifimage/gifDownload
GIF89ac�����DBD���$"$���dbd������TRT���424���trt���
���LJL���,*,���ljl������\Z\���<:<���|z|������DFD���$&$���dfd������TVT���464���tvt������LNL���,.,���lnl������\^\���<><���|~|������!�@,c���?���������������������������������������������������������������������������������������������������������������������7;3���;n<�G������!\������N(��$0@�����p�a�G�7 �\�����0c��I���%|h`�#2,H��F�v(]�a��-r��q��8H1�C��`�Rz)����h�m��A	��0X���c���>lh���� 8�(q!���+�"^���cO;*���#	�X���
i8h1������^��u�)4`��!����^�p�)
�N<�����+��aB�!��7�t��A����]O��yf���]�}h�	��������(�*3D �F���
�|��  `�Vh��]���&�C*�
�p�5D������e��4�wA	&"D@a7=�
�T��������L>��n����H�	.��
4��YJ~)��3m��=a`a�< �� �t�f�x�i�
X�#=��P�����Aw.����(�U$������@&t	���4
���&sB:��)$�����w���������,/t�
����9�B(�A��6���F+-(+� �F8P��0=�$�0���@K���2rB	���1���2 ����{����;�
5X`��.��lXP�����*�>,��|�:,XP�i}�0���DL��d�PA�MY�i7��
�l�7��
���U8�P���U����t$&/�4�+d`�[$��������>�u!M-6r�� Ae�9P�����I��u�r���%���U(��
����n��t�xY�}.4�v�`@����x����C!(�.�E�r�'�B���y��tA	��`�`�u4�D�������$`"���0��K.@q�.��w���-D`��Xq`B-L������r���|�B
!��8��@���R��~����L�m��o(��`�+�P�2T
��[��T :�@�����`�k�H@�
��T!��?Q�
��*�h��E}��P0�~*�N�b$z�C�q\p@
:<�=�=#����(�2
��0�p�1@.(����("3c���G���i���H� 
XA��4���c�#$���d�*`@e8��� 'Ab�	�L�K�<����$��
\h $�+� %E��rI����N0�
D�2�^G�C�����HS�
&6��� >0� �p@.HA"��)�
�	�$��IN��`� 
X h��@0��2 ���i����fT�)
�.�|���p8)@ 6z��T�� 1��NP����:�@
"��@
d�OZ���3��4v��`�E���N0�����-M�t`R5�MN������@
���`��x�F�p��.-����Ac p�V7������*29��6���
�AJ0�<�5/A@��@�@���\R:�Wy1�(�c-���v�(�TT���:/�:��:' ��`���2��`|`��AO��-� x�o�������k, ����78��
4[�l���y���;������	��_�C�y�S���t}��	d��t"!�2�����YA&�������[�6��^����0��*�JtN��K����C�[P��
�5H�� �<X���c�-��P/{)�^�7(�0sg�����t@�T�;B@��E�G/����y�v��@4hHy����u
^�
,����x@DP�\Y
H0�<j����.�16	R"G��+8��z�i
�� ;p`�%_<�"(u������f v���,5��Y��\���p��i1d����2���c�z����HJ�a��V;Px���| �A��
@@P�>��~����P��]����,o���B�VS��,`�	n��s|8�DB`	xt�pew ����?�&��]l��xc<�sW��04*{Ex����Q��`�4Id�nU��=7��N�?S�����V�n
�����	��g�s��d�v������`��	�M�M��C6@��+�@���S7�@�����3�%���N������l{y�X���x�|�M��������U��-@t��^,���M
�	��j"�A
z�{6~���
`��������z���~��[�H�T`�g`Agq
��7���sa����|�v
;�F ���Ca�"�.P�o?P �P&�`
�e��t��&7�8�[���+�@!=`8p<�5��<��.���9��C���V��&�2!��v5��<�?0KI#�	�&2P8'���p���@:�@C?�B&/@8�2�K� '��K0�:��h'@5�eM��>`a���P�G�w��@�Z�<��L�Q�� "1�0 �!o1(ux��S��F� ~,���m�?������09��X��	�"��h'���	'�Z(KP�h=��� ^6'"x����H�0���1@�@��8<`���@��		��� �m��	����#�Q�n'�	 m���  gp��X�?`��0p��-)*�40c���)m�� 4�	�}����)V(L�>�#"10�8^4`��>%PN�`0��H��X5�@�X��Pv��X�P�?�	��.�>0�����(��s��(`M�O	I;Pp1$� ��sR�\��������F�2���#�1 "
5
 ���k�"0:�����l�^���@@�I9�z���)Fv��`P�:�@��P5�$�#2�)�`m�/���?��40)�"��\���x(`�$6�A��g��sS��A��p���L����C7�.;2�c~�E�������!����9��"�*�2������m�Ph��Q�������T*Z:?�+Q�2&�s{����@(���p����AzC�="��BS�2'��3DWj@C>�* �[Z];#��2�o��-�!�e�;����sJu�97PP��
x� o ��0,��������g0���[Z�6�*��&�x�o��:6�	
Pgz�/�����[�g��z����O�����5���z�k60����V����)��@�:c����������o!���p`(0��P��z+^�����Z�����k�^:����f� ���8��k�:2(m�*�!;E��!�2<�d�
����1j
)0�)K#�0P/&�=	��W��10)�]�J��#,����� {���[����\k�����u����������U���"��ek��iI!0��{{7�j�
v`QRU>�zK��=�����(����
?;.A;�&����# �D�6�x�20:$ F���& "4`	�����+�-7�"R�d[��p0(%��	��C>#�
���\��W�R&`r�}_������
��+3`@��������. /T!F�	���, K�15_PF1�'p|���M1P90T`2P\a�a�DR#���������[+�h(��/�)�#��3����� h=�c>`
�~hJ��8
�J"�65[���7��}t���[|#��k��
).
�pM�O�t\��;pm\���c<1�)!8�����"�h:*������(/��!���������~���EnRY*���pF0��rp��\.;�%����������2`�l�#4�B0���(�%@�.9��+��_2�F��e���k��/�����$�l/b\�+�f��\+������|$ m<�����a��34��L��S�,�l�R��J�[�<��P�/�)�L�=g,��u�p	�� �m`� ���5 6��� �	"m!g2u��[C�57����;3�i��c�*4��c������r&�;=�T�aRm��P�/���F[}U��O���2�_
���)�(�O��9�o>��s�6����P��+���[����54�~-��3p�:���;����9R���
�rs��i��'�5�������-6�W=��p���'�]�^S�F� �$@�9��L������!�����<�j��8r���4/��r��|[#���0P	P��$�HP
P++De9�"��!�50+p��p�Wl�������0���>2��
"'\�{r��2ES&�>)T%�S>�AP�G�T�����5�Z*A��'���3+ m:�/���z��� $[!5R60���^0��t��,�>P����P�2�� ���|I���/0�<�������w!]P�����]�	_�=�>�/�o�i
+�00( q�pP;��#<��["l�>
��`%���p�\~�%�8�+�7@)P��
�����	�~n��=�;P/7
� "�A�j�
���u{)����0�bq03�^�
.v����v|�O���!V�_����S�
��<����
;��6`0�p`g2P/
���^	�^'P/���Z�T�����?`���_*Pi6����OX��p�3�0�� ]GC��p�
���)`(<`������� �0q#o�]���p.��m!�/������.4O����/��	���UMF�
*F���p.70���{��������>`������LC.=�(�������������0���0��?��2����:D�/	0[�/�]��
1��b�5`�/P��~���p ���?���z���H��o���N�!��p�1��p��?	�oP/07�?�r�
_I����������Q�Shx�����X����b@�����!�q�	*:J���S������
+;�K[k{���[�������A0"���������X�B�M�cc]:���R�*��� ��b��B!�����#������o��/��_l0�b���:<tC	6R@�CC���d���D�|M��(T�|	3��C)g�x���7{��	3
ln���4�pK$���40Zh�jX�z�
6T��d{���`C��l�������3C��5��`�Ph�x,����<p�X!���0�@�aC"�t0D��!��
#V���
:x\x�H�0x-T�2f�����B������k<9�:&jT=:�
(H�)CC��8b�~|��qD�<�����:���\�Dj�h����z�=pCI���^!"��A���%�W~����`�tIGb�&��������c��%��6q�M-"=�A?d� 8�
��@?,��o<�dR�0�?H�!@"$�FR��?t9�%��]�$�H��A]�����v�	]�x��4T�g��&#
�%��:���@`��T�t��11P�Ih���D:i�#�i��i������@��W"(0h������>������
q���O4��!��7-���!�d@`�!����D;����	����;2��m��heeW� ����O������Kp�
2�W�m6��t�C�]����9?�5`OV���7_q�[R��tO�l��+|,�-y�)�s������B#So�Fj�A#{E����[	�3BHNp����@�p��H���������Pm5Xk�j���}�Y����]a�I������^�����/�
������x�%6�
�����������_~���MT/`��p��`�N]w��4����6X��O������pA2`�h���1�P������������O~!����&�����A|��0
���B�_}���o�A;���"$����(������+�(@�`����a0����PE���.��������������``d�
�TD;�0���p6"*�`hF�$��x�d���i4���BF,q�$"I����l�G`@��`8���^�B�p-,i��c�?b��@ ��X�@�qn�>�'h5 j5��X0���U']1@��,�-Z �C�h4��$	V�V@wn��L�������s	��U�`}��Q���M
�9��
^I�������@v�������,�v"�-`-�@"`;P ���l�(���i�*���|`��1�a>���@��4�
h����	J x����2�-��~�a�	
Rk���'`�R��[>��q^���t������� �JWL�4�D��H�8P�E�'*1���x��3�*`��p�2���
�\��WId����G]b�F���9Xlgr\e������
����k��" ������G�
�[���%���On�:���W�3��( #��M.����2HA*%M�fv���,
�F��2%,�F �������

`��eL.(@AU��$��)8��p4Wi�yQ��~����L�
t;G����V�K�4 *Ijy`�T`9�������L���UPf��A���@0���9 ��&*�����I5}(@OaN� Y%U1�� %�
���t@[&�
bzUh 0��" �K�&��b<�1&z<���$��^h(�%d���Al�P
J�}5`��d���f���7(���'�,`(gRX@<���L��)��x�V�,8�\(�\Q��2�|�r�\>��0 4�x'Ar@ ���d;t4�
,����X�������#@��m%�pr�*�@�Hu��*r��78�f������wF����@`�n�n�}��l���H`�m9AT�$��@@^��Y�j�!�����|��D\������n0PAv��H���,�E�{���/�:QI���e	� T�2F����.W�W�:�!�I��`	�X���wG���sqs��Zg�d��}����2�8�Q�z�l�z����6���+��;��-+���0`�
P���0���{����>��7�
X�����qW��g�nu� �=D
  �=��'���K�z����?���E������
:�E ��b�}\&�g�
x~����g�I�m���� ���W��Y�G��@v�G0[�<>���t��
8��
��d�F��/�&8�3�H�f.i�~��A�����x�gd���r+(@�6��Y�g|�`�'��`���m����08��"!0�q�qz�
���"I�
C�XHBE(,����,��s���{�`D^�z/�c�Dp�+5�G��BHp�1}�:�Wp������{��*d���1���bB��6�|�0y8��p/������RE7�{2��	8x]���p ��
7�!��@��'���(#}�v��h�����4@����l�H@�h'�%���"4x��[�{;�:����"gX�C�1r�b��$�������Q�q ��p�5�����(���G��*r�����>r���������3�x��@�X��3�&2*��l0
��u��$6�	������$������'���1�`��(������dV��J)J� �b&`.	P
�3�8�J��xU����7��-P�b&�* �@I��M)SO)J�U���!�5�p��8�@�5�/1�~�y������E�%0�TT)W���Z	$@���)�%��@��@)�Dy�( �,�, :�!�
0�����O7	#�/�k5�>`F6g�@�2��>�����������)&�* EI~��8�:9�LR>)��=C��a��)
/�C��"@
�$��
`�V
�gw/p�h5l������2�c=���P�����6/�� %C!:�����hp+�k6�8"
%(���0��/�A��By��p#P�r��%j��+@��0
����.F"`1PPp3����7"@�i
�5Vqc<�>�>F���-P�
�"O�m&�0���)i��{�����i��j
�,��=����nj@T�`��Bg����n_�/0	�
�U5���709�.h'.P)�+�u�:�� pK/	[>�6���L6�*�` s����`����: ]( >P�/P��Z�= �%""�"t@-`��=
�OB�Q ��4`s�U&�&�@'�;�:@)�.PI0)`w�- �&Qv��J@{��x`��7
���/P.�a�  �����=�'&��wr5�O���'��M�����r�x7.E{��4P0���S�� ����%��@>�Z�r5`HB^�'����2�k10`��h���44����w�����PZUs��/	(_e����7��R�d15��-pkc5���t�5_>0���0����6<�Z�+�!��#�q���"�+`��������D/��*) �x>��j�[0`0�.���������^q�9��)T���g�0!
U�@��3,�%�8�"$R"v9��R�X�,�x>�a���� _4P������Y&p���S�e�K)��3�5�E��`� ��4�D)`��0�$' 2���S�i<t�wV#X�Ec�0��R` �;k�l�P~��0����z#|l/�{��#�`>P����5K� Pq/P	P���4������B�8��L���I�w���Ar����k7��
�a8AE�<A���M���a�1Qd���CLB/�%�j�<�v�	<{�@	T��

 ���pp�P
��	�	�P	 au}n�����������aJ�����e����g0����
��
�0��P���p���?�G2��'��.1Uy��1�?c�A�0����c��@'k(�=����`�����
c��2�=��r9��d��aD����BC=���K�PP6�(�
S�
K�?�Q���'�Y�A'���1��1���>���y�}����qV��"�_��1`6�����!�!3�1v��]�������R��c+0"����������=�a
`p����&!��������c�� �4�
�#g����q��A�|��S����m��������]�����V��meB���?��%�
a����ed4=�����|���1Nb�1@7��b8�I���!���?�W�p����)9�%^�h��B�K��GqR>�B. ��)Sp-�(��i��(��3�(���]��;���cN��a_We������(p�U�a
2 
R�?�&o�!��7rB l��	�� e!B!����PY�m.p�n���!��X���#��#%_b<��=R!�7�&P�H�$�)�K�N���~�����m�����P���n�A2$���?p�c)����`��F��n�n�P����QR&<�#(s�\2$�n���o2%Ur%$&d�������?�&������������y�3�"@��GI���(�r.��!
�\6"+�P�r?_�j�o
/��B1
2�*���Hta)�)�@�o5o���&>p�;����1V��w�>���)��*F��*�*L���n�)_-��*�B��p
��~0����.@�hW���,��-� _T/�p-����y�`�P�JO��b�+o�b.'/	T�Q�����q�
�@�2�Mg�c�K��!1{�#1�J��@�N�-�.E����m���.���`����o������,���x�����0��Akto*�3�03S����`�O����$#/�X����2���q!���r�p��0`���
(63?��������$�5>�+	?��'!�$�8��6*�;�����)7��������������������?/��������/����������������������
+�������*'��?
P�F��B/(�+d���H�C����� ��
!��1�G�� J�h1��
~�������~���fACGd@`�91�E�=`�QR$�t%���B�r�@���AF)@,0W�,F9z(p���-:!���3n�����5���D���~X��N�r���O��ht8������c��n�mp �����o�(�(}R�B<x��A����E��;�!�a��(L�@ �
~�7�~Yv�MJ�n��c;tpn�F� �����!��
�����18����`B��w^z�4��H��Y�<����4�s���w����q�y��)�p��:(���W����H�-�d�#	�8�W*yA2`�4��7@�c9=��o�P��x����|�S[�y����j�$�Vq9�h9	���5�Lp����=�=��0���96�0������:��ZV)�*�����1�8N��9�����*�	*P���&��
�X����lm5
 ���v��o�~�N @#����4��(�k��~$���(d��
 ��=��+�������B7������7;  ������,��t��Pe��R��Z3���X�o:  2����-���8-�����h��y�p��2��)���� �l%��@K��	:���A��l��g�nbT�m�>/�B;��,�x7�;�����z���I	�=88�%����w��=p�]�n�97�

2� �Q��<���ys���^�,;5+�!�,���7��7��
Q��WMD��*���[�5�
�5�(o���`���/�A
"����B+ A������H����e����N	�G�o� ��o�g5x�A
B���z��_���lH��(����)���p��b���of�A������	U�5�P�b|�� ��mx#��eHg�-5�������w���0��@��H�9��R@��0�'�!$�t�����x��`#�@r��8@8\0���: 
l`���wb���(4	P���&��`����\0CD�
p������

���X,�#9������ ��A`����.x
�P  Txb�,��T��3h����F��0i3��~:��
����l�<{0���6r�
*0{0��	�����CAP����#��	R�"�n
�
B� ��P�)C�:(��2 GY@��t�J`�]�6�A@=7	����Kg���I��3h@b��@��������x h�>8���.PdH� �i!�2�(3;m_Q ���@�^lAA^� -0*<Z�,�&5.����@�J!�N:Tq��"�,P�~.uJE�le������fP�X@,�s �@&8k
P��s���ty����I��"��x�

0���b�2�@*0�����fdH��3��"|j�~�e<#Q�RWD��=�	:����W��AV@�w`DTtW}���	��el���-Z��\�����BgK�t��a'���>0���x����@����
�1p�x0_�0K��p�=�����e�L�Pp��q��A����$ 2�j0�l�Q/XAlx���
,��r�W�����f��;�=��	v��,@����
� .P��"�`Kn�P�V����J����,f�}3�PG��;��E�X�@!��8��b"Xh��L &�Z^^W6@
*0�\ ��y�f���~W _�����5h/���	:U`���U��|����
l�t����y�	&����.����b�T\M�h�aL!!��)�o*4 �����$�����x���:�2p^���
���U~��p`��T/��=�`�
��
|�d ����������M�u�d�C�`��@	2������h���W��Z�M'��/H@$u��p5�8�
��r ��BX ps=`�A@���]��e{��+�
p7px���n�D62{���@�%��N.0l�O���
L�`�G��S b+� ��q+\e�������
���M3�+�TS���4����#����d�ux�-0~�BYnd�x ��r��r�p��~`20u�5���cV�WVg�
�d��J"�����B|�2	.�7P� ��.� �E�{�0&�Z fd}�"���'�un7V8����d�\�O'p'(+����g����:w'P�3��Z����;p�;���(��~�(.x.@@��DG0Lx.�<M�Q(�VM�mEx��f^�hN������4$�I�r�9���VB �l�q!pPy(4P �8
)���sA7t��U�hFc�&0W&@���00+�������8�"��%P?��G��-`!%�n��J���o$��k���Hc*@��+P?2���1
@����!���
��C�F
�i4�#`e�����t�6f|������%~
9[=����a�����<���� 3��$@A�s	�p0��J{���e�����(>@: C0�4fDH�:I���$�Ea�j	:bS ������H@~Si�sm���(%h9�Ec��0j�k�-�L��������|�q6�N/4�q7`���h�x��vX�y2���0������R��%V�99�(P:%4_��7�s�����=@P��	1&����
�9+��/`��?\3T�-&�~(ru�7P,&����-;����)
��*�b��p�����p�e-hp�0�:*�����i5�8@��)0�Q����*���,P���P;��w���������8`�3 ���
/ ~@�J+:p|AZ��*L1��p$�:*��(� �v,jET�7�$����2`6�)�7 ��4��Y�������=y��b��*��5+�R
4�<�'�*81P,<���/@:��p�-X�*������t.{J
�`,��5�
f�F�� ���py�*0$J�*���)�o*@��0�,PI=`8`+8����H�/`,�o0V�r�@K�����p�0����!�����������?�&�������a	/`�p�[$��#�8����.����I���0p��0=3&��Tj�H�`'@�p�r ������"(��R25�7+��`��5?q��:,J4�D�#RQE�u���/�0Qk9	7��"�
��R ��^��[(`{������	gQ!�	��%�Q[!h�9`�/D1'�����g��q�F�4�sh���B�^s����x7���:���	�
�<Y���i#"Z
�$�##��1�u��XP%��GY������9��<q����{���b����0����$�7I��b������'L1����+q�5�1w!���?P����������������:�����
�+��5W6���8���P�$�+0������'t���	��?�h�)Gw
��
��
��oY2<k�@��)A���	���&������-3�����@���%�\(R<����z���� ��@����*��qA� aUq�p������:	l�ks�@^�����0���:+P6<�f��� ��X�������'�����E�������#��#�Q�QM�O�Q����1"�@&f�&��,0?�@]R$3@$F� ���E"(B!"����-'`�`�=iD��@����-�
����L'�����@��3:��*�����5"�����P9�]`*�"�\J���R�@4�0V"�`[���v�Zd����������l���� ���R;�'-�0+�+Q$��p;�@K�*�Vq�o��+b\��6`�_�9�OV=���w���
�a0�{E�pG�T�h�������A�������8M+@����������l�����p�V#0���nX�q,���qi0��E���l��n}�"<[��"�R7s:7���*����=����������b����=�d��
��A|5&-��(t��-��m����(@��E5����)r)^9��3�@��1&���b�l+���qP�J��&���ECz��M22���A,LT�
�5���'d�S0-��%��`"@���! �E*@������Q�)����=m�
���q ���P������[���(���Aza�1�'P���
 ��-;���*���n�5���P����5(���C��*9@^>��j��@K�;)���a9@�A�#(`B�=8��`|b���M#�4`��s1�:t)+=�:$�?}������1.p�%0�8�%:"@���w�����,��'���l�<-� ��*3P�* ��i@�������0��G>�������C�0��,����q�'/Pa
2p�s �#���Q�������2�������-�j$�7h���>[��~��(0� �D�4��a������cK
�����%�i<�������N_�9�3�%W����@�'7P*��74�WS��i����-�^
h�mP?�c�nsp�6���a:�j<�6���2!�xaR(�0w*2�*�M�.���H������SO@/�4 ���eOrg�]����2;�#����Ba��`G��a*	��v.��`�N�3 ��4(@�n����b4�X?r��Z��$�U^H���M!P�o(�y��k���
�:���(@��j����0�����T�_��.P"�m�kB�p�o��`���Q�p�3HXhx�������8������x��������	jh��:a��b`��*;K[�9CSb���)`�+<L\l|���LX�������<����
��1�����
A���S�2�!X|��R���C�
���Q`<j�*��Q����-P`U1�����A���n�za�
�$� Q2���,[k�RX;bz�P�
m �i����-20!���>�`�C�&l�!k�\�r��5B6L�P �|���2��1���
2��7��KX�� �p� 8@���t�h���"�	(��2��J���g-�]
;����`�����mE	x���+��3:TH1����k	8�� ����xujURT�1�@��������,g�0�D
�2P�tv���(\���B/�0�*0+m����W�^�a����!# 0M����H�I��!�.�
�b-(T�9���G�CP� ; B($�F�	��"'�e�V^J�Wv@��0�`Ia@��xd�J ��I�7*D�	�@A���p@����'K��
���0
i�kji�4��@6a���������yJ�# �((&@0'd<VK��M����0v��ghf����@����+�����l�������z��	\�,�
,!��6�
x����~����`A�80I�8��H
t�o��Fi��{��� ��-=`4��p�6���2����j��"�P
�?yC
8 ��$�{	xtC�
"� ;����4�|��p@k����
�j���0P��� �� �`�6���e�����j��Q�/N@�� `B�vJ`�BDy�d�1C,MKg�
��ni��r98�P��@H����_6-P��?�n9��h�����! �0�9W��z����C���-���$��w�����x�a0�0�	��e����.�}�2\��t��X�2�|��C�����pm�KY�>�?���K��(��\���!��`�I
<�05|��!�R����0Kl���0D�a�'oa��F��,H��!��D�M|�|���L�d� �
(� ��r��~^��~0$�b���b~@E+Vx�R�U$l����T��0�r�P�i `����6������x*��zH `Tw�bG��L4�"'>�����0�,>`��_[AV=)1!z_EDi�?H�*I9E�,p�Ez�*�k�i\�g9� o{��"�y�<v(����o'�2kQ� q�f�r�njiKL'� ���%>�$��"( @��������l�K���OU�������E�	ZB��X����d 8D!Q���/�9�
�om8�7_�<ej����p`F�cU4:uz�`����R97��s$��6���`&�GP��	h@0f!��,�L�r�`�gMk~����5[{��W�V9����J��"�H]����0�Ax`��b08!�d�@�j�l2E!.)1�t��0zD��@|���� @K�D=q?^s(A7����
�_���P`�[�� ��piQ��
��:B�	��%@P����o�*d` �mD���{_T\
)@�9/	��^OL�n6Po~��$����KV���*�3i�T��:�����^�w�R0y�6]��@�:�/�1q1�`�'�
�<<�8�&�xEk/q<P@%�=]���-.2�`|.��S,�@��|	�
����2�����Aj��,�����G�4���q�mZ��S���/l0M:�_^��D��8������Q@�"�������y6��
&E2�H"�b��m�h`-��ds�������q��L/����o��I��}���	x�	��t|���c�Y���ws�N-��Ko�������v�p/C���
d3��x�����m�`5�������@�
���T@ pv����1�{�/����7)����8�_�����
z�o�l�$��r��`Ym@(n��Q�4����[/#N��P���d HA&N@�|=#������8ysA��,y������������2�v�$�`�����P�l��v��L��A,��}�#^��:����$�,����{B��1��m���DX�/�z.��p����0�����D<a
z��`)'�:	�
H��u�����Vr��! ����;���9��$aB0(<�Y������[h�����AB�h���f�=�������	��*�z�y��Ns��Gz�Ap�0`'�>���:`	�[�+P8o!�	0�GZd�#�U��j�0c���C�E�
!T����K�z�����4���
8�:�9�;@~$�+�	�
���&6�eh�$X11_��xHg=@���Y��5u��I.RoS8��5& $�z8�2`u�3p���P	� 4�T�
�)�ixb�f����-a5���@8�~ivb$�W��`]��#D�!/�o�q7p���p#P!`*��P@=f���03�;��p�������w�w�)>`: @N�
(@"�.�
:���W��w�,A6�W���hdB�����`8���(@_2�6�{�
'�����9���,`3p=���1	@y�	P-P=ei*���%��#�c Xd+�n4���0�@�����?�F��*iHE�3�30|G�T	Q�;pu'p#�9Ys��<,Q ����g}`Ypy����s1p/��1�Uny�a|	vb�9�s$!#�i�O���������:C�^rgl��D��4'�%!�)�
��gRUa���j���'Y.� 8\���a�r��$��+��g	���n�������!y���Q ���f��&�`�
i�=
��� o��=�C�-�0X�r�yk���v��� �T�y�p���2��P��pK:0�*(�R�g���y���1�Ie5t�E�@4��fyK���"���jF�
ay%����f�
j������'�j��k������T�F��Qi�1�Fe�8��I�	#R��z�Q;Q2VJ!J�E���@kPJ5��Ev�W�cz	B�!��=P*��p*~�|�_e����TF�$@���	�4����z��k��������^��1��������X�
�6�p����A�j���A�J]��M���E���mI���l��rG��	��c�z0s��Y�zg���E64����i��
���v�=�z���ZG�j����E��@����t!�������S�Z&0�����	e=@k�����/p�+�y@U:�.{MK3��Je6��*���$`m+e�������<����!��J
7@@	e�$K�d�6"��j�=���R�6H�g�����h��u�t)�V�����1��V����n�<X�6P^�����+��n����Bq�@7er+�g���!��� `�`+�_k���Y��%�Y��F���*���S����%��_5�9%�t�&�p(����]4���������!\B��p�4�_)T��{����,@U�#�1���2����}�1�0�)����d���K�*tk'�/@�a~����h�&��a����=
p/A�c&�[���P���,���m�vV���0�[��:3��&��V{��!��RJ���-�v�
5�[k0����y���l���$���;}T�;�E�&������*)7P
�4`
�������6 �`g�s�����P���^7� $����7H2�p$�*�.�
�z u���(���[ss4�{�"q�
���������\��� �B; ��&��90�����$L�vN$�������`��_x�
%l�\��nr�q�,@�/�!��-���4~��������;�a��������P��0 0�
1�I�&�`���[�Zs���)��	�i��\*k����z7����,��!��&�l+ Uvv���!��	2�)��8��������1�N�(`9
`��
���4G�!�����Zk���:���;�KZ���Lf��,����d&]�q#��!4���p ���G���j�?0���\M#@�����t&�k�%�	~��u��v��  ,k����8p��P�`�R �����Y��&��	�����;�S@j-�Dw�p3
q"��tM�i�M;@��pn&�dB��p��p�����<p�!�0k�
�����)�;;����U��=��r!+j�w�0T�6]�ds����bd�}!I����W�k�S���a���g�
S	����py-��0>M�Ub(��6�#ki7+�VR�^7�4T���m�|f*�������!;������ <{l!��Q����`(��!TN��Bm���#���&
�����A�0�4,��3��p�'R���� ,9~L���A��;EV�g~%������
p����i~�����($��4c��k����,���@�>����$]�*s���jv$M����������Z��H�u���K ��0>��d"�	n��n �p`��^_�a��@t�|L���~�� ,�\�%6%�C�b/LR,��,K���-� +�"6���<l����	pn� 4�������k��jr@��p������|$�!4gC4J�@&�2sc�	��v���!���H��G�t������d����������Bk;�*�F�Q:�h�dC:��8��'�`n�kTk�������������2�����M��"~���pAD@�s@Mo��P@��@�b!�n���7<$>��Q���3
�P�tip��,,��0���@^W�6��	k�N��EOE�~��EPT;CTD� (n��G����dZH0���,��]��/4���2%��KA���.��jo�X$K����P���������.��R�?����g��Z;
�v���t	"ER&E5%P��U&�����+��N�;�>?������������������������������

��
�����/��������� �;,0���#3�<08<&=?.".�#:$$ �����?(��%�.8����5�
H�`(P5���		#b��5�3j��(�����8f� Cb��@P��*s<����@�
��p�(�:������>@H���������Q���<��k�~�p�P�J.P�0KW�u���+���lW]���/�@�4��1@0��\���9�%��;�"���c�����i�����_�c������XY�P�v�(H��M�8����v-xV�t��,@�CA���P 9]�����j����VX�>�c{��?����+>����MR�|t} `%X*mIh�����]��@���2 ���|�-�+7������@eXi�0uBO9��c'��*�t@?.8&��N
��p��$`@d�/�����@<���
$��S/���Ob�Lq�i�!A
�
��� ��?|�:���1�!2�`�*9@�A�?b �����,`0�������gP�����O��4�j�.�@H����&x���dz���HAU�N�:�RJk�~���(��j�I,0{����2��0x��
"���C�{ia���)�tA8.K.Q<����e���$�N~`6�K���8T��I��8�d�/X�)0,j�@@��}$�Iq.p��83fpN;*��V��)+�9-I �����D*B�N�P��+�*��HpsD�p�hF�}e����*5'!D�I������l�.��0};�@.� CFbq#
��>tC8�`��x�RM����6G!���
�����w�w�T	@���\���8x��C�-2 ��H�M�>�6�z+6����}�)�x��&��B��`����'{��	�kxob��\8@����A: �x���&"@����	��%I���sf<�:AE ����X_���Zb���ub9���(�XM03�o�C^�G��
��������6�"�N�	\�>�)�����:���H�\(�� 
�#�C%���s�Y�@����r����ws��H�^��]��b@4 ��8A,�=q`�@
*���`7�
N��
L�/��
KJ��d 9��Y�ru�H0 D�?��-��
��@����|dBVP��@$���0�@.HA$3�U@�L�$r
�gA�zT���Z<��T@2R�$�z��HYb���:��@���=;��L���`gBH�.N���i��0�*��<������,0(�(Is4(o��hA^�b�9���p�*H�9��T ���1�&Qa��l���@�!�L8��GD@N���X�	x��0�Z�Sa*S�����k9�*������>`��T�
����,�cq���"6A*h�e��X�P�.k�N���m�I��H�YM
�,k([���(t��eg���dj�0X������:�t.p�W61�����R5.�SV��p��8�&|p=E�@�n���yjb��$�te+�g&��=��2v`�L<�t��@S���@ 4��YW�� P�-a��P���&^&����(`��1��@s��(�U��@tm�a7�	8�����.ZeXIB@n
��HW&	��.@qTW�c�P��1v|0���XL��ld�'f���c�Ll�_��tPzd5L��X�&h����@�|t�~�(
K��oc�lf�Y�%�o\�68��W�`>V������x�o�$�������L�_�.��oQSOB��yP�T*@A��fR:/�6�����a�l���h&rj�|�i6v^>@0�@$��`�Z���M1d����>dg�������a�@@��
PLjx')R���]�1S"��,��3p��� h#$
�\����v��C�oUo�/�_�����?���@���O��rqd��,�M�s�eH�x�l����X!4�(�zJ�o�t'���>��.����7/����2����=��k��?r'��U�$Hjyn����}/�E@k!��`�9�����$���u��)t�JL�<�R!_��V#x�92��o������$I^���*_"G��{�*�{K �)��_�\`#hA	�@*��X���G����}��`D���!�@:0P������C�=K�,��I����|)����8W0-�`*��$�J�(@�W~���PP�&h�"�)�6`��W}�t)(�':�1P=��WN0s�"��BLS	6���7c7�f�=	���q��?��+�	�b��B�6P�Q�p���>`�`5��9���N�7Nh"E�	{R	/T(�4���
��N��Tq��W70�pz��<�z�ptq���o%��?h@���%�����Q	��;�t���Ca$�/ �	Qz�c�K8��M �������G

��7p�x!��	rW	4�i�1���XA �A�p��7�8X�+����b90���1�e P_'@�b����	4s����[!ibA�Px�)��1	��<�p����:p�`%����S#��}!p�w���C�epN`)Ry3�m�5y��q�9���2#���q
�76K�WYYMY	�Q��p�23Oy9X���0 ��
c	��1>��")�>�0��")��e�S�����$a�P�Wq�"3���J��%���P����|1&�?�~	(7Pke?>�xF��Y�BJ8	$���F8���)b����I��qPfU���B0 ���R��I�9	�I	w�����7��������0�����.P���"5(��91����Q��p?������o��@���:���B�����2i�hg4�"��3`�#�
	p�@��=�f=j/�#��-hP�R:�:��~	P5�� :��&��,���%P5:��9�%�8"����x������i5	1����7BH���30�:�:5(00b,0{"p&S�Y�'���'�2`P�����0��Y�|1��z7
Pf*���Y�Z�Aq�LF��� P�A79`�;$ �)�#��Z��P1�*2fS%@�'�?��	�����8p�79�0�s�W��v�OzG��
��Z���� N��/��d�����w�)����3@0@�7��@�U�j��g2	�@��k3�Jj-P���P0�����B����!o���@	K*U��!�AAD	p������`������I����v�`�������'`, ����0\�8���O�����"gE��<5�� o4��{{[�$��x���$1bK��10���<3�����A7�p  �E��=���K}�9���S��y�!��89��v��3�	��KXm�{	;��4�O� ��
�Kx
�B��{�Bc�k�?�A�E_Dk�����)�E,��k3�%��YK�e������4h�
��
ck&p���V�������`r{�>;��]`)�ljm��K<Pg�P�&`5�+8�0�2��-�4�
�y�)��8�C�G8�0jB�I"|G}�
���?�8��K��?��P�+0"\\+ 0(��������
|�
@��@�� :�t��}!��{�*4���s��m1�A��#09�$�0o�pz�`�?�����0�`��C�2��{5p} A��0�:��&����(�L5����8�@%�[	�20#��
	5�?�P`![Q�y"���=�;b�����TS��(^j�CiR�����(i56�w�X���&�,!X� ��A�U��JX?����p��`:.`���,?a��`l)*!�������d���@>�E<�����Q3��b�<����-�7������>`!�1����g)AmN�:��k�?����`��	0x�����@���P3�z�Z'@@��F]�~E!�<%�PPCu�	��
�)�D�57�����|�����O0EL]�Hb�����]�W]��� �	8`��B?dmf]��o��?�[���Y Hd!�a��V�)$��ra
�b�`:+�X�vh�eF���b��MS����,:�]�M�����]��� �
����������� �w���!�]ig)��������	��-0@P���d�D?���u$/�&~��pz�"�S�\�3p,.��R�6s0��W�� ��� >.<1���n���9�B��
����0��	4�p;�KZ9�!�^�M�b���BS"�g��p���
[;�,0�Xpv�x�k1�"�3  ?z�2)p�����r��"��
%609�T��(��	vn���]O�9?Qp����`9E� ����VA,��p	�
P>�|��48��������;&0��11��A�t��F��9�����������kK��j$��t!B���#d�����������p��: ��n,�~,Q�6�	0�
�P+p��8�4�����o��� ������j8c^�*��H�������y���	Bg��pa403��w���p����' �\Z	 �6}O�}�#��:`.@�$x�)�~�q5�{h1���-m����p���)-5����(@�9���`����1(��{l������le=������_f���_����sO�&��*�
�{^� ���	������`�r��!B$��Uq#�Ec$������9�W�FW�����������4��IO�	�����}d"*`�����Q�20�s�����)9IYIi�Q�a���BQ�IZjz��������S�:K[k{Ky�����,<L\lL*{|��@���LlP }����=<�P��c�������� �p�#�M���c��"R����{��E
�0�X1C���<`�Q����q3vbC�25��2��P ��H�L�(���3�������$C)(~���B�L�:���-:������FH�A@�I�5*���F2.�@"�V��^�=C��, W�r�!ao�����a�[6������;{���)��(h��A^�[�6�B���@��	G�`G�����@ ������{w��.�mt��K\W�6��X�� R4?������W��%:�����}XL����X����?�\�5KQb��U�`�s���!�f��)���H��@aa��/��B
@���xY
RId�D���
����p��hd�VVU-������	���������s�|��b��b��4 �����CY$��'z*sA	��T6(Op�h��:�$Od���
�����~��7T���]�@�<���Bi9�Z?��H	<�W#����tf�a-.,�)8@��������l	�	H7�N7@�m��JS�N����:vx7n����-�B/���/P��t6p��`�IB=�@e�l�,��[? ���@��720'\Wk����Cu��rA&��>���$-���0��5���r?M�)��d@`�8y�� m�R�����,�`/���B>?��B�� ,���%�L@6�p�9 `�_;6'8t`�
7$`OV���N=�� 1����P�
a�e@�S������G�����P {c7<u��o�	
L}*�.�	(��=��CyK��9�!:S���s�����8�!��%������>1#T#�`��#�P�� �@���	0������j6HxV?e�����7���!xRcN@
<��$��@p��E�S%��fP(�6��P��g�y�
Z�09�b�"��J00y���Z��{��T|
e�(�M��y
)��*������l
��`_X�@�Y�p���)h�v���`(A\������l�L�|�
l����I6	J�\Q%Y��U���/�1����@`�x�@ p�$@;��A
@?1�`%��4���� @	8 
�`	�@	2��$b�<�
�	Npr����:��
� ��L��Q��$`$�3p��|�,���l%%p,�*�(�L��Q���!\�B[H���AV���� ����9�����*`@�����I�����%H@`��C�����*�@���. DF�`Qb� �A�*���@U�Yo�P��q�(�Z��,��!A�``�d����'�&�t ,m�=0f�T`�n��rj�����e'0�Dt$�89W�%�������iQ������E*+zZ(���K��F8��I�W��)0Q���
DP����	��$c��@ xVp��RBw�=i�~�Cp'��.	�T[{�`- \��"M 1
��
�8�8H�x#A�D��e&�������27���8��-��O��0.R��g�J�S�k���o� ��#>������@@bx��F� [������U���=c���!���DA��U�V
��U`X����@����N}Q���0��*��zA�A�3"�)�
P)��M�-\\K�t ���r-�0��L9r�����Q1h�n���1� �3yp�\G�k�AY@�
��t���Dh4�>OL0�]�@���An#1;b ���{`\�Hl
�����09d!m��hKb��(-%t0��<�8`��A���@�A�"�G��� ��� �1�6gF�@�`1prDP�w72t����=�G@�'(�8���X�^���Q������:	$G�@�7>���l/:��$�{P`���8LP��:��A����0�pY����S bS��	�<�&6�(?�|`IL6�{B�z�;~�R�}/��D���{�J��t�8����F�����f	��#�;N.���"�A���0 �@n�(�� �xz����|���S@�w��R��2���eJ��'P�]�������yH� ��8@
4p��%X@�������l���;b��%���,x��yL��������co��v�������~��W�����������r�r�7P6���:�w
09�2�\�9=p~�p�fp|-Pc�D��0��S8$ �&h����Y���,��=51�!6��8����s;����jq7w9�%�p��,�69��Vf	/p;0
�>`��R��!�9�0s�.�{��[�R0RFqG:���q�C#��3(]�u�^�3\c�����k1	�~�`  ��%
@{�bn�V���
l*���T���("�����HTF�T@"��=`o���z9�7&���~�eG�H�R��
F]�a�c�&�����`�m�����k��;P&@�c@��1H���!��d���6�@%�=��3� �+V	(�w����'~�\�G��vphV���h������V��t)��M��Jwr�hx>R	/pBi���A\��R
�L@�`s�m��(tr���-iZ#)b'	�G���#��7q��c���"�A	�v���iG�V��u�6�l$/z�jWiPNP��p,8����3���(s��8��6�T�����d����RQS25�(gs7.0����Pz�z��@�23�[��
�r90��;���X.7�FvrU����iHm�l�vuYc��4 !��D��	E���gQWQ��� 2������!(�	�3!�`I�'	���@hI$��)q�[��/��({%ShgK���$���]� $�i7@��Z���E���;�0��.�Lp��r|s��0@
�)��b�S�i%�zQ[���3���� �/���5j
�)�2�y��x6		#���/��g?�������G����7���AjJ%BJE7z
���@y*q(jg�����#����W�����S��:��R�8��Q�B<�����qw8W�9����@}	����3���i�5�`�5Jpq�9b�=���-u�BY�fE�v��WHB���j�&��4�������Fn�"3����0`�b0�@�4�H�
��W�J���j�t����j�?���0<�0���	*�3wZ���
�2`/� �����t2�R�@��7�Ud�;����H����:�J��J�0��p�3�����-P'��-p8#��7��G�n�!6@�[5�%P ��+/>jyX2e	Ep)��������/6�>;90$�P P���@�z 0��$���e�����.��F�1{�w�3��N�	 4`
��AbE\���'���ZA�������4v��<��
	����(P��q-��H(���GP��t$�X7p+ �5Pex��T�P���3�:������:�	���]��H�ej`���3p,pI�+!P�*1: ����;PK*<�8@�{ 0=�k )�����k@�2��0;`�(����|�����6��!�Ra!Z!@`~��(�O�A<�)P5	�����a���������, ��0�z #p9���9�y*�3p���|'��&��Z�\'�M�3�Kh'0 GtdG1u�	pl�).+�G��0���,`I��C���@>�p���0�:"�"�!����	�������8�x���p>����r�j�����K4_��	AW<P��p/ �������-E��Cp�F��� )�����!,r\�;��������P��+�������\�$��/��s��5��N`&�*��,�>��L��%��L�P���`�`U���|#�|
��h������M]e-��3�-`�1�����[	�����qp=m�l���`,
*���e[A-b�`7*�LW�L�@< jjT�!@`�1�(��'k�-��N�
 C��zX�*`�~�C��l
d�I� ��P��p�0�-�����:@s�@��5�S-���^
I-�����?��	�H%��=�>�mu��$�
`����Y��X)�<�[s�Q:���_�D]
1�.���0�{���g��Q�������k���?A8���c-������m��/�^$v��5�������X#p��}:�cwc6�D
�?���M.<!� k�
7���5 �/2�B�=�Z�!��n��a����;�	�<�y�����7����\�D� >T�)�`���������@V.����<��#�%
��7���!��i�E����!���0�>���8L%��c{����g���k7�����W����%�"@D��I���0������8%l7�	<��W2�!�E���M���#c� r�m�3���T�A��1�
���.`
�I����r��4�90�dnOn	|		�w
��+��.q��@�����w�F}i�������8�^=�L�
�*���-��x 6����;����g��Q
��Er
K��5��);�4@��������;��F��p%`�'	����	@��St��>v�E/�z�`(��C��� @����>'����������)�nI
r"����Ex��4 ���/��P�������+��If��2f���t�����e�(�N.�N��A/�C���N-}M0���Y3����b�c*�0�!��*U��
S����$H��u�9�����='�`=p�
!/	
�� 
;�������@�N~��;P�7_%�	�`2-�������g�TM%��|����o�����OT�,���^D��,20U6��*;\�c$ _u������m�������T5L+`F%�}V7���6p�t�v	I	T��4����

!��!�?�0�*V����8
`������>.&
",4��� 4"*&&6..�5#33;;7�7?������������;��5%1&:*"<���(�
6>19
+'������������ &�������
xaF�6d0`���G"��U�!N�����\'������(S�\�R����X�/�JV��x�h�`�q(��z�@��`�pa��5
$1H�4p0|�"d�0��C�Lu0c��;�~|qc��H���W�8�=����|$��cE>����h����(�`���������=X����G(L� �s���s}�!������enl��A�1���@��<j�8�q{-$j������ ���Q��{��u��W~8�b@���(\�h�@���}��$0�s� �P@�v�a:���|hbJH�����w��
*=@�0�2���p�v�u�-��r,�U1�0�@���y]�@%$��	
a2�@`%��<��L�����=��i��*�@V#l��x��@���&����Wb-2(��h�c��N�@�v����
8���`�%����h�C��`�.��]x���O?d���pl&`p�����0$���0}p�5$��<��<��C��-�p:4%���ko-��,8�(�p��% �C�'�&��u^� J�mx������x��f<|0�5!t`�:� 
�����"�>�$#4`:LDE��COp�f�����Lt�
d��
��"�A3��������n�h��*�0�u6`��j�� �
&�B��s��iTX�
<�4�l2��?�p�@�1�<��(?��CH;9�;�2������?.4��
��*��h@
+h
����N=�F��b��i
l�@
���������nX��
D�������Q~3�>j���
�����,�9��+������	���~�xmt�]��D�V�>0��6��� ��H
��HY�8�w| 0�@8H��D�F�9�r `��@}����ta�\�@|��@D����Z��jH��G��D���6X��
�w��"�Z-��X�l�� ��5'���;�+R?,��*���;h@t�k�P	�;t�F��7pA	���J�:���-B4�Z����-����`�?�&���^���?���~�v��P@3;� i�H�9�V/�+�p@�����s
@�L�gB��6��8����x�R`8<�A����(E�����I�} l�(��3&g ��)W���b9���Y������A��:}D`����}`�iD��Y��I�D0F�4��"
:����;"3i�������@�F_�BL�[������b9�n�D@���A#������S�j�
T�#1��k��W������j��I�]����L��*U�o��E^m���@T<P����*p�"�E�x��S�jU7�^o��8.Uq;�:V���_�E	@���l�lz
�� �q7�
�[x�6��d���\��4@
 �`����	z0��
+e��@�3(W	��d5��m�0�^�:�3H�
��/T@��i (���=���-\R��>���@-V6$��<?hh��2Tgd(���
,��fsA� vnL�*c.8L
 �2��L��������9�xt�5�N�)-�x#7�@/�����s �/�����`�L�@��%���xA`@!O����Fzc�%�#s��)�F/	��+����������M8?���E�����=�~�-,��u'�g��[�����P�_,��\��h��Lg�%0�  �<3z��?N0'���L<�����'�)����y)	\�69*�EZ����ltl��`��mmi��oql�<"Q`�k:7���V����1P��7
�:wo&	/+���L����8p�w�����@2�(`�hl-)?4
L�lt�
���qrG\7���qop�MDi���@Y����:~�����4K\��Z8��y	T�����:��������l0PA	J�F0 ��j��s��l���p�&.���[,����O^$�v2Io�)!��!>i���������Fg��k�
}%X<�;9��Ja� 0@{�������� }	 OI��5����L���d���9h�6`�@�,��G;�����0��LZ��rxi��?M�Y��?���SZ���"0��i��� `�g����$���0-�]^�L�)!F� �e��0��CC@�{lP
�-Pv1��s"X���(�v��� 0�U\�@�E[�SG��\�%F�E//�[P���\�u `���7��E1��A���E�+�)�KE�\�u�g�:�;?6+�h�$�(��(p��}T/���A�C%(��v)�B(\+A_����g����9vwx�b&8��H�hC�A#�19��(/>�����
�u�`'��A	0��>�0@�����"m���J;�k������X���(��Z��'�L3��H�4�;52�/�R��@�
�!��������pq�Y�h/� ����>3*@�w*�Y��b��`��E�@��"-0
&�	
������80�'�.�p�eUp��G;��c����3�p����2$����p�<�Q�{��$��L�4�9`9����aW����/n���� �jY/I�T/0�� F���M��'"��QHL���#����'���9@�3��y-a�y�G�J�E���"���/�����lr@6���<eeXF:�C��T����`5�s�/�	�wr$������`��	��a�wp��> ��i�I�4�2P��!(��^�5y�QUW���6
0cI:��`:���"`�c���`0&y
�0�90W�&P�s�B-�i�r9�z��z"�2@b���{)_�`_����)�Q!`���O�Sw,vc�vr	0M,��/J��G6�7�������	~�4`���k��� �7E���.00��[�Uve|�����Lc{ @��li�|�E�X2pS,�zz:pg�
��C6�^T���6�	���=���P�jPp���ezq
��U�4�i�����@s�y1��<��"/P��. �������
���j'^
�tgZ��aF*�(7�D�YR� ����7���`)0��'�\�d
 >�}����$������(�s0���1M���(0��+=0�#Ak10���1 ���f��=����AqtQ�	�#�����!{� U7@
�)������-9��;��NP�*Qe6@6I�H���r2P4����C�I4K��!��P\(`H8�
���D�7yS8`+����;���Jlr��*V h�l�;5e;�J�	l�'9
�>��-��[�=���`�+�����)���0��(p���� �����
-P
�{
03�����������3`��3����	0��;0@��S*@�k�Cbt�6�+�;0�`
,@
��l0`,�	���� �!�%_�������18@���9�{�����/�
� ,��[�����.3t/��d�Nx%���B:��L���_EB,`%P�.����G?����`�j"-�����y��W��[�.r,��	/0 �,�v�����'�+P~"��
)P�{7�H�0�~�
\�_�,`5�����g��"B�v���/ .�.G{-�+52 .<�Hp�zl��!��U�@�#7�b���k��K!����!/ 0���pD5@(p#��;�#������;�a�5:�e�	��NE���{���p;
@��*�	�3��q3��Ss�
A�r�+����<��rj*��� ����:��t��/;<�Nd����7��s�f����h�\'� 7E���)�|I\a���7k
�"�������	��$p�)P���+�Y���<�.H&65@|�0�J�4�!�00C1p}�p��'R,D����@�v�]x��������?�240F���*27jW
@b2���VG6����� *���-
�7'�=5�,������%`��;��
������3���)���D�*`�.+��/P��60���(����E��.@j&���Q~��J������]7�q���8>��w- �/�#!��;�{��}-7P&4  0�MAB8s�u
!}�P]q.��[�8���@!�n��&�>0�Y������O:A�
O
�!�%�:`�I~+�"N&P3}�a,j�*0��!�����&�p#`�=p�4�����
� b�g,�j���B$�$���
������������H�I���`�%�U�������!`0P:�~����l�������`a������d�;4!����w�r<030�9+��{��DN6N�/����Ap��������1���`�<�	(���{	�0��
P�������;��9[$�C��)_�!=@(��
��u�m7�BN���}/3`�����#���!�h!�3���������� �(�uo��f?�"0�'��V6-�8��W�qsLL� .�$n�����1��#���.�����#���5��1w�O������J/���L�W�.@MK�����7@�X���f�{�}N����A�������h��Y�C���p���@@���9�:J!����6�z�9�L�.j�� Xx-Ob����wS �"��r�H8�.W�?���$l����F������n������S�����Z3�_�3p��� ��w�x\�"�X+	���aN��Tt����N�U������s����x��)9I��cBQQ����	*:JZjz�z��#���0��Z��q��S��`��"��@B��������B@�  �b`���0�qa.>��A����1 ��C;N�O����P�?Z�A�<��;(�C�1p1��`�������0��K�<�2e�M*����y��x�2�H��	4����>�H�\4�����6�(��
0�@@��*L�p"B��*�}���|�0a@�p�j���1*��J��<h���~�0#1�<U��a��
����cBiQ3"���D���+������@��
���`��<����~��$��!�})?�C���{��hG�Q0Q9'	 bp�`F�&�`���>2��m�p�.%$��<����@
-l�x�L�p�@pX���
!�06X���1C��|w@I}�B��x�:��<!,�DE����d�R��\K-�����hDe�@9e�f��@�����IWP�Y-�P�2�4(�B
l@&p7,PC&�����A�EY$Bi�@��	0���<�3��Pe�!��F/*�@&�	��9� @R""�p&PT �W&�l��~�jJ���A��X�P��P-�m����R�9��!�4�A���P�
,`$���QVUC
������y��-��+��J��.��������Ba�PDg�+�A��ntB|2���+�|f�(�@����"��Am " Ls�F�rB644�����\��!� .����/L�y������@N�?��j�dV*3��=�2G�����X����	X�&�8��&u������g�IH���@V�J/�	-\�z��$�@��-���,�����B����]`B	��v:r�p_>�
$d8H-A��z�AC� +�0�hv�!P��@��AC$� �����I"��
����J��������(�+�A��`(�����#,A���j��?(O�>�j))y\F�t%� �s)�XCju�����0��x��(C�!����Y��'��1���X:`!��-��PM��bP��Z`�����`���tA��Lq�+�XG���5����������P],�*4�z�ld)��Ap�U���T��P����d�j0G��Dh�'���^P>���c
��D�XsD�)���Vi%9�h��T;eI��0 js�5#����"
E	
��0 �5����-$�rt>t���U������p���,��$np��`hh���4�X�.PMTL�0'Bb5�����4kA~�(O�t@ �\�Rz�lJ�@?A����@<a
��(`���PLOy�KR�	�t(�������FJ'�@���l)�j@"�H���](Ci
�@&�AJ�ByB� @�A\2�x�h��	��z��=ieb)S�\�R��7��������,Q^`�����/=������@P`�wt�w^��'�Z��fP@���p�	��!�@*���`'��u+���`+�AZP�� 6P�h�@f��2�AZ���q�9��T�����|'�3Q���t����"{�x���	4`�@�4��M�������P5`[��tK�8��8U`B�'���*h�9��
*��L�	p�
8�^0@����!p/�����:�
`���8d�0��R��q��4P�O�M�iP��-�������@ZB�>P"�e��J��@:p
����	W�\
l�����"��C���pA3��M++��.
\�	�X�<���_]�`����>H��&�B@
���v�(
�@���	V!w6����]�j������R�sy�uP��fr�od����r���B-�
P��I,a@K"b��yAP�:���tp ���D1��T@���2H:oq� �ee�C�R��h�'>0��|��C��=���(vf��!znlS��w�V�L�����
�r�	`��v�P,��`A�'���>�
�~�Z2�a����q(K��[|������|O��D���8�`�������2�� Pq��'sZ�
x��$�8����6�Lh-�1�����@0�����qd���:���q0��$@������A�q�@���A�WsZN�r�^�I8>����D:}�.��fX�4@
l9�	�+JA�r�'�����$p��/��m�62`D�5�W70T>�~��j���;�y�`}�P��pb��yJqI���W'��Sz�:���%���C:����
�R�r3x�W���T	18����6J��
�t ~�p�h���e�"��[��U'�D�U*���s2�I�-�'&��)���P)'�	)�h
�%d8��&��I�.p�P:0�+ �Hw/�.��.� 
�t�%�0���(��@
D#��XA?K�U��
�
=S���!�����Q)Dq	 @.S$h1���3Pt�("�R�xux
�E�@8 :��kvS�8p@�@h��6p/A}���� &Fy��>?g7p]p%1�P�y:PF"p���@T	�pk��HA���'�5�v��D�T7�0���,��X��8p{8�2Y
�/|x�n�q>�f�@&P��m��=N�����g��9����@$?`�qg	?pG^�]y_			kAlki��G���\)�(%��y��9`�r2P�E����J���$�H�����4�<��i'��@E:���(�"�0T�b�X��1��t��g�����i�Z���Q{����@���X����" #�-�8fw���Y��@2F8��)s�b,9h��	"@�R	qsw��m���F���
�'���������9P�~�3K������	�`N	�����3��I��f�s%'���6�w7�0��T���|��1"���i��21c������6	�6���;
`Q�V"Y���������MpN�Pv�8���O������U�Wz��A	�`��P%�I)��%p%�H�;`�g@g4z|��v�F*b��R��@�(@����X
������Z+0-Pt�Ko�{�04=���F"���p� )�
/���a@�x��*�fo%�"����*PBZ���0�p����*�t(�L	`���+�J����xZ
0@" {qDi�pxG�$p�����>�������0K�R	,��9��D��]5P���|�V���/S��$�1�i
��8 A&�@sjD�%�I��p���@v��\�.Po?�gDB 2�&�5�q���b���40)�"0���3��1�l�`0`�� <�?�`�(!��(�������>��w+��r�����;�v[������.W;@���-p��K^: <@8 '�����:`>��5+p���
P9
��:o~V��`,�C��T�1��q�8	9�*��0�R"$����V�
6��Y����h'�{
5P2~���]��.`����ae�\�[�������(��<�(j>s$��Po��!0@dB����(��A!��pPX	T���07���w��?��DM�z��P)"(	-���*��\�;f`��V0��"��9P=���� G��z9�X/���r�R��)"���Xq�������?`R�{v:"�x�<���Gy������������(k��742p�x)#�8p����6���o�	)G#$�0<�:���Y��0|�	�3B�Pl�&��P���$���4 
`h�����j:���Pv��6�$�$��,���:�d�����8�y�g���?�'�0�fY�L�X�?p�H@���8������@2 �#�
!� �����,�[$�L�5'�	+���{�L	gT��0<�$���M�'�1�>`�,�^��2PW	P
0;��A������m7�r�&���Z��gm�$!�a�ub����WI}]
�GxY�F��r��5)��N����g��/4�	8�|��+���!`B3���8�b(��91����%��m��150^6���:a5�ekvU-0;��r���|a/�7
�CQ�wv��A��
�	]������(�����	�����@�5�.4�,V�6a��@�Z�3~
��!�X�5� ��v���9'`���g�z���;0�9������aAW����=��3��ma�cf������%qtUH�^6������Q�N8�lZ�U5XtYM*�4@V9KI���T�8�c/���i��S���-�'9�����8��
�>`2`�ET�%���/���Z@9����.����&�8�m�i.@���b�
@j����A�Il���
��U~+�"t��!�We�����"^�y&���/P���
���v���
�v0@��p+|��=��Z�������\�
���.O&n&�)5,|�]��b��Q�q��.
�j���e���jS��6�
�0T�	��C�����zk�2���0�)�S#�}-GnVY��'-.	6��SBC6���r�KK��7p;�30�PQ�]3�u��9���0P�3�8P��xh� ��@�6�
i�v'���!����$q
=��:�����H�J�6�.S[�W�����;�m,0<�.�VK�OG��,?C2'����(0L4��/p���"�
;�$�5H��2RB �ZO	�;�"���k"�N�s_Bv�< ����B)-14	�������'0
�"�c%�'��GUB�67X4'�P�5��@�C%�rc3`�8$���}��C�LQ)�����=����c��V��^�w����P�3`Q�]7`u��]��]P��5<������74���^�*1��pG��p��?Po��kV��	_�Oh1=+?������������������+>"3������/.� 2����"=�5����1 
����$��:0���=���������-�����7%&"$�,21%'��'%12,� �a"@�	7�M��PQ>1P��
3j��`F�>�Q@�
:\$�0`E��0c�\� �tLP6S��1d��A����X@�`Q0�5��R�?L{�����BP����h�Z������p@A�IJ�8�5��F��`C��Pp0����n� �&Xz!�e��M����@���J��b����c�N��(+;��
68��!!����H ���o<,hL�)ri\��1��(�__tB����W�C�
�P��b�#TX�y��+TA9���6d0�
I��E_)B�%����l; �
*0��mu�dBt���(���g����*"�C�@��2���<5�� Y$X��F9� �A��$����D��\V��
,�H�
!4e����
�t���I��I���`d%3`@�h6��
0�a$�3^,��`���wC1�@�m P �)t�A�u$�	�P6��� ����) �DiL7��/�d�j����L�
@�	L�(���0A&�@*��3t6D��`���R��-���x
�C-,������x�!b ��
�3��it�9`�atm�c
�0��CPZ @���>��A�3��sp��~��vCg	��s�5	E���3v=D�@���q���
�*r1PR�|t#'LPA6(�@��P �	�����_�����pqja@�*X�C	dPAL0���p���/~B��0��{%dC.��hwB4��
p#;��
hP�2-`����_
@�A(4hP���-@���|o7�](����O�A

��
%D\�����H0x�e�U��	���c '������u�L�B�0�@P�L�A����
�x�KyM�!2���?�JOF �����B�8@e���`%a=�Z2�0�@��2 �p �	"5~�N��%�w��@���	 k_;�`BP�(a�W��5%�1E��"7�:��=xt��X�� J�4�"8���(�$g`��H�8A��#S:�@�d�_���oLe�
PB'EQ��8A$`��t��b0���;�>9�
N���/P~���@@��I����`��n�N ��'�7��0 ����\3�q#�`\�a���vZ���7j������:�T�@���
�h���w,��i����D��������E��D?�c�Lg3
0���@�:�:
��5P&P���l`Q�%X�>�A�n��
`�Q��I��>�N�A0�U/��T<hA%ty�4��J�l���,.�[��`��1�
��	h���h@�i��j�	h���J����NJ"RP��4(-Q�o��
�@�`�a�`6A�d�����
PiY��@�ho����j�['q�H��?'q�8@���K6@�?�HT!0��h� �p��^�,�JDB�P 65]����B��lC$1#2�@pnH�NT'��y�v|� 	�L�ax��6�B��� F���k��Vc%d��\H��+P�Q�q�U9���� �< /D`��`Xu���,�� �rJ[BP��L "
qB�O.m����p�'���'G�����
(��c���>����	��"H��?�h0�( 4v^����/p��ZLej@8��!j���H�.^P�Y� ��	�j0�RmQ
���^�9�@p��t�"�R�R��6a�G5��xp-��M�������0��(��aF9J;�AT��*X %r	oG�YL�]3����	�=�,V/P�d$K����h*(\P��IM�?{���X��_{��WQ�
2P�C(��t{������	6���`�
�y@b�d���%����jO|�HF���T�����$ `�"+�%n�10@����z����b  �
0��I�#��@����%�
��yP��b�����
����"���M�l���'���~�tl�?���u���
�� Z0�t�7��P1H��K�A
z��(u�.�yY`���f�0H`U}}�3������+�Ev:��%���L��z�0q�G��e���U��o�� ��E�_�<����b$��2$��l)b46��`/�@�"�: b��������` "��%�0@���y�� �d#t�C.PB��`*8`%�{pV&@����} wcxK�>x�����~ 	�`���cP.��"�O(�r8��0���g"����. {��96`* �@������@�H� �c��z��W=�H��qVC�Tg7��g��"��;�N:�S��+1�^4��XX���0a�Rc#�4��3��F
�`m�3&Pft����9���:��������i����I�!n?��p���;�e�4�.w���Y&��.�"�	��P��3f,�`#pH ZU;� h��6��7��sS�7��$�2�<0�%y�7/��"�:wf<`Z[��Z'�P�"�����p�	5�
L��\�U	i��I,`)0U��dY��&+|�@�:,@i����fx	DwOu#��r�P�b��`��"#`P�q�,� :�A�`y�p$@	a��E�H:O����P0��+��@f�:�`:1�EH
�S�����	��7���	�>��C �[x����?0� |Y
:�Y��V-&/�	-��nR[�(���������FO!���,����gQJ���{�7U�� �w���wI��q!�!&���2a�@<�9p�T��[h*�@5��l�_?���P/>���
�	� &���1�[��0
�*J�G��2���t�5P&
���0P��������b*�����bjp�T_xw�<���9��PY�	[�`=�*��0(P��p.0i����B�3P��`'�c\�'����(�)j#�s��a������;����������xg�����P$,p���}�p���y�@E�l�!8C�.�|0 >��n���
	��*����� �@���`Q0@�C
����bg:d��@��$�v���|J-(p��DMUB�����Z��z��A�j������S��z{������e��	��2p�
����%�Y�(��P*z7�d��l�@:����6{�����p�E��D0X��
�aj���R�Qse9TK5{gc�%����\��`q;U��F����G������+�?�Y�/p�k�/�;��(�G��p�?@~���`^(������$E��F����r�q�R��x� ~����Hq��"��`&�
�'��.#p<E)���p$!)�"�/��@Z��YV �Q �@B#�t1P }��`~)��@����������?`E�����0./a����� �@���
0���R�8���a�����c�{(s'P��^�j.���=����Q >r�+k,7@R�y,:�*
;�,������E��2�q�q��@Q�B��@P+UE6� ���H�L��Pl�
/��_�]����2�FM�;�1 GV����fP�)
�
<2��C^�o�����l��y���I���*���<	-S���f�
& �����w��@��P@4�PRC��
�������jE�,$�Sr?P��0p���l	;�������?6�)'��5{�<P@��w��^�����|�d�����(snp����08�<�R�G��s��"�������L�l
Y!S� I����gG�]���$0������:��6(�,'�*������0���$���Q�
@�D-��g��1�A��6�����V�Y�Z�g3��#��
`p���<	��dM���M��9������e��Y�)"��K
�����x�1����mG-+�D:`�n��������������f��^����z��rC�
�i	@"�������b��f�����X��G=PG�G)9���,��+@t�	r�2���+0�"�,;�$����p�� q����|	�3P ����+`xp��.�$
%:�(�AR����(���"<�����>�^�^@�H5���	���@.��"�;�S'�G�}6=�>
�$A=�L	p
rM�u$��}�P�W�25~�U����9��`�y�+�Z 20���v��_.�
�Y�������mk		���8�8u49-�af�����&�@��:`#���`�������	�@��������&P~@�����J��&
�I�&�8�E������9jZ��^�U�1���+&Pz/�����@R3�Vc����k�`��@�	��	�>^	>��[r���5P9�%(��x<�7��A`��5�����N	:�P�!�	�p���;Pz��%�f
���	��Y�C�����?��?� ����/
�r�r@���?rcP%)��7�%������	��}��!�	��<p+0-P��<@8p���7 �AT-���~���JE=?�	c<���-���~!�n
K��eA��,[��!:�T�����"j7@��n	��</P�t\!�����	9V�.iV[��������`�����@ Kp�?�& ��(��g�7)�{��?o�'���jM
'�+2��F����A��	a2�A�>���j���������q��C+���	g�>`�=P����<DaIo	�R ��?�;�!�DL`g�\+"pd|9�@���\Y��.� �#�
@��$>����#8HXhx���������H�ax  @�#i�C���Yjz�����x!��*;+(`��!�	@2H@�[�0� !H�,����2��	���K��#B+>�����M��rA���@�����ZQx�@�x9@��0��F4H���8�����!
��O���$K�<��%
����KT}H�@��<{*�����\�B�BP	�y�l��>D�@fG�:�6uPCP��WT�}k�=�4$���HF$�@`-��WH����b9��=
�p��G�mU8�Qc����K�>�Z�c� x�XP@E����F!�`�R+@���~`�p�G�������a��=`*G4��U���A	P������<t �=&xO�I7�������`�;���qF8A��r��`�,`�
��������*��b�?�B^���5:R��� ����B�r�V
�7�2U6�p�9 ���bCYS���"8�B����.1��K���/l9�h��Q��):0�$I+�`����0�}�r�%x �x���9������@���}@�z����T�	�r	X�;�Jk��z�
�p`�@pP(����A�Z�$`���T ����T����A��
�B(��	T�
	*�@��%i�W�����"��
D`�X"�A+x�o�'������p����S	����*�����r:����@�*t�9x����
:��A��0o��@x��$X
��B �D� 1�p\j=����/���5�`�K�
*�P�)
w�#��T!g� �
5*�</�BA�M�:����������(xM�*;t��
��
2�0�.P��
6�B	-���	o���	+��B	)8�7�#H��6�6.dU�
���
# P���C�2�M�6����o��#�4`H4�m�0����!wO� ������@P!��� ��pc�& �V0�@�
�	vw��,�T�X���=���p���\`h@@X����,���`+hj�'�PD_��8@�<���Vl ��@.��|��,no�!B��k�/p	�AhO�#�@��'�@@�S�T����� 1G<�@
����&0�
 0��d%��Lj����x ��`
A
��,�X\gBILAf8`��a��r�-:AREI�K!h�y�Lk����2��&
�@�!��%3!�LPG���[�z�	X�jn�/����~,���N�J��7z�Q=`����x`�L �m(},�C��'��1R
�zt�,N�4On��+�U	����`�A�7������9\����K��(S}`��4�b��2�Le
X���TOIJ`���MUDP@����C�AFp�=�����N����/8*7����"����@����	��H���*�TR@h�����[)Dq+���$-�P���J6W���2C��
� �����>�I�F������!�:����n�	�t��oU4 m���J���j���� `�)� <9A�#���*�@������`������D���@Z>��������zQ�����`����b�-����m��6P��?�������D��Y�|���@d�	�Y{Y�8@t��\ Z!��n�dKAd�"4�1�q`����&��@f`� ^�����5:�(�D��48���!d�M�5z�
l�Z� �
������w�n�Sd�g>��
�����t�S���l���)�4*.�� ]f�n�h6�
��Ed@���m�R�mw{�w}��xHqP
���
 �c��/��R�����@R��k���6D4mD���X@�
Tx$���6P�@�q1���G��g���#]1�1�
"`�d��~*[�_�th��V�B�Y4�)yAt Mt��,7D���D0PPF��
� "�DP�R��Bo��GH�A�nt&�����rC���Lu/p��D��q#�ol�z�n�|A
�7��G��PA
h
��@����)�X�ZQ���U���M:p@"@�`F��4pw�G�$!�9���
���m@r�������!T�2A�%������{���&��]p@�A
v�Ao�N^����� =��H�"H	{W/P���>�o�
d����D#S�9 #���d@�I���u>���/�!~�a�l�����"�$���E %R����-�Pwm8�N�`q* )�l3�'�R>��1v�|����r����6�C9\��Q'P0 	�wH7��{U��p5�V���:P��5#�BA*���s`��|2X
� �-<��Q#�u/p0�*�G%"2� �����@u���� ����(`Q�<�P<L��y��,72�7�!V�1��_�,����=��t8'p�2`$`#P�*�
@6`!���(����� C9��rs>��6��p;E���B�h\�q7�{q�|7&P�7����T�8o?P`c!7P& 0��y
�Fr/+�P ��2;�"p3���!�)i+��)�!���34�v���W����8�48�F��Rg���xDY+>`b�pc������"'��4�f�0��,�/>`���T3 �L��"��_hI~&������r�"/�>��l�
i��0�|�(�V�� �c@�"$}�t��v����"��o1T)��p(C���g��;Y
U�>� `�g(�k��P*�-`=h�,������e�9$+" �����luS�q�`6�,`	P}�)����
7���p��"�9�����%�}�	h�����'��"z��&�F�"?0@xz1T�5:�N�0-��)T�Y��)	0�k�!�G�'�d����1�O�{+j�8!h�r�9�o��z!-�38WC�)��88����2j!�8�^TJ	(���@1�� ��!� p�p;��>�&"����p���K���q&-D���6J5 +��S����;0�:����P�Y����S:�\
	���Z���}��@0��
	�o�	��*�����#�`���#��009�%����0������!�
(�Z�
��j�w����c�b_�~Z+
���P��P��
	�)��n
��P�K�u���6��2 6`"@=@$�	�:@AKy
CCa�.��
8�t�3+���J������p��v����aT��9K�7������%�
������ZH7;�9�*	gWA�&�1`V�s��	�s*z;@�5�1��6p,@7� Z:��gu���b��z���YC��e�'���x�TF`���)�B��B��I8&:�D�$�A�0�;����-`��!��sk
7�J��d!H4@Z�0�2%`
 4��6@�PA*0J&#��#��&!��*�H @����@�cU[-0i��p��mz��p8n�O�JC�*r8fr����;<��a4J�d)�x�[���
��0���H����+:�c:��h���B����x��#���,1�����@;��H,$�C�����t3PIT�pA��>)��0���#\+9�u[���@.������)-9@�4�����9��7Cl{C�S�e�_;�{;�@j+"�39�"�3� ��{	����J���	[��Q�F,���,��d���G�Y���u��Y8�J'���CQ���0h5�%�O2?AOc�E6{++���Y2���_*/a2�$��d/�o�i�O����5��K��?`|�.����|��:@
�&�7�O
 ���+P�G�a��q3�{1���i�������c��������T�	-�����pcc<���">����"�mS�}"�%�%G���fp36�> �������'�	�%~ �Ua���t������0�L������l.�$�I$����nP�������p)�S*?������ ����e�dU�h��"�r��AM�P�Yg� �--���M�p�D�� (}iG%0���:�>���@	3+�����\E&z��M�&q	�:����S��r%`���	 �eqm`%`�� b"��SI0P��
��[^���m�Y����	��a
	�X�.r	PU?�Y3/�+�0���-]��w�4=��
e����+����0; ������6���-�����9�O?��T'������:  5��L���@KD�&a�� �S��l�)�������|���2{0r�?p$�Brg�9���u90�`TL*/P��.��m����2B����4Zw�3^92�v{$�����(��}!0\tC��u <��za^��rIn� �?F�p��@K��Ev4p�d.����Te
���P��"5`"0���5P�4��
3&s��Z��3�\�`�&�
��1]�S������R�?��#�_s�-@@��8���n-'�u��R������T�P2 ��s`���57��>���Mb�0`�����7p8"���8�`�~!�G0��m�������>=���Rf����5�I���'�&�>�R
 ��D��+N�% ��n-��P��nt���-g��p�Mm{��%�pS�~��.>'U>�]A�0/�d��D/P��V��D�q�)73� ��J?�"��Q�#���U!�u�7/7��w7��[_��e
;�<��)0\���&+�!�
,�������c���SrO�Y�J���0!QW���p�,(`�x�*���+��` �0�E}���dU����H�����������_�tN����h/\tLC�>���B���S���"�s����(��7��������
y�
^1�oq�z�y��0`006;?�������������������)��,6���*� (������&.������������. &��������� ,�8.�
���$���$�����,����	2����4>�	(�0��"�*'����`@�
dH!�&2fT���G
3�p"B�%*��0b���v��Q���8s�tt����@�6r��G0�2c��
zxp@NlP�A�
L`���j�>,xp�\!t?0�@@�VF+D�`���b�,�����_�������6��q��0�X1��f`l��C	X%���<�8��m'��
`6�h�!�

2x��c�n0�������=jW!� ��s� ��U@��-f�����������k�9<����\�S0���7����@�Q�@�4�rP���P�[?���
����1�P�2(x\	�[
8���?d��[�)�#�B�<�"����*�@@�yif,&�c��L#3��[4o�r��`�` 'p �6xAt0�'�P&p7�P%��&� 
~�(:x�B+�y��������F��6<�	%�ru������S�A��j!�(��w��b9��
#(�����p"62l!�*&,��~���?�e
3�BB�s�r@��"�k!2hpHJ=s�y���#/,PCi{8|�=j�_p�g�T�
4��@
��p�,��L4\���g���(6��Vr,h�N�������[���e:�N�BR*�Fd!����8��������L��l!M��
	��<8���r�Z�`�!ijc���S���@@�$P�	����m�F�6�0��y�n�#@ ���.���\��#7�P@,� ���D�����:-����0@��oBV
9l-,.(�#�/�b�7���m�s�����A��~��]�"�"�	����$*��0�Q�2����/XAb`0~]��AU9�� l��Ql@BY��` 0��;�p ��O���Q���`qc��~P.��h"A�.M����f�)���	a%��@Z�@��8��=$p�<!@s@D�>	�#"X��qPA==���l��!%z=��tEja�"J�K�Q&`�d�Z�8��
��L(��z�B�4��7P�`��"D�#r�9h�6�;Dt���+�xLP@��B.��"4�Ld"f���������L�����	J`��<X���I�T�<h������<JP\d30#^�5�bY���
P��\D 6x�E{�� �HDp
�1H�^0�|� <0A608kEJ@�	H��)�2��R�t@d�@@M�Q��tu5��
��]��3���x����7�"��\�-,(#�1�I�7c��!?wT��<�����A;y�t�M�#V�T���=�	%�:�;^�d5}��
�T�<�gbW�Vd ���E�NCl�������6��X��$ ��Mnx���:�E
��X��G��D��S�c�5*����>����8x�ssq�S^�!��2>���
`�|'��Hk������5�����$8��]������V%�W�q����
*z�H�
��\D��n� �����)DFt��& �1��\�
��AN��A�`�X��[�a1���c�o�.`��@Z>��@��y�-~���!fB0FX�gF��0@���;?�S��b�Xs�n.�je{��f�]��+�����Lz�!XZx)�^l��00��)��T�[8x+�K���~��=.JbGt�>���i� �u#���bY �wF3�� � �@�z��8� �U�.��X�X���������=��"q������&�	 �����S `;��������!��[���<����p/|����{����+}$	�u��IX����~�H��(��p����@��{�V�����	`�j��g8S������b���$�^��"����4�D����@P���MM��|����,0��$���/�wTY]- ����N�@��<�.44��@����hs��p��.���������:h@��=�Rp����C����F��8�,���X���{�K��l��!��E��C�9��c�����<�p6?��	�'/h�p'��7�+���ai�p�-����|�p���xp�{,k�5��P����X;@4`c�e�A���Y��-�W�ad}�P
���
:�~�p`m�
PV�u
��8`��x@��-@�c����]4O}gC��{� K`*=Pa�aE��;�����08:�P!�20z�0	����3`���3 XP8�	�o\�P,&�t�uJ�=%�v6�E����=�E���%��A��`/����t^�3	�1��J��P6p��Av�a�A��4P�`%`w�h��/��j5 
�!�}��'��!8�v��R�cQXQ%.��
U�a� tae�m����#�"���������;�x���q�u���H�$i��$P
���Q������0 >$	g�pZ4��q��� .� ����~$1 �:�'	���>�u&%��������$J�$ ���bR .�U-P�:!R!+�"�HEk����F�p�P%RB%V�%�0�Q2%Ur%9f$���"#R"'nD��?����$���J
P	;���p}���^����?���	�3`��q3�	�*�Y�@\Q�w~�70$�Zt# (������.:t�6�,�p�.��,��B����P
HfC�<�X?p���r��,�2.?P.��,nVC� R��_�������85�x���q��TG�C_f�50L��
7 5�`
�$@O�2`P�$���8�fY�T{o���S>U�6+ %R>T���tW���EoR�J>����gC6�O5)���1F����%	���V��2/�+�S*�2��!
`&���(3�`
�70�dZ�a
�30]U%�)P`
�A��*``�+`�@:	�E*�����"�� %*C��+�3�Y0����<�s�%��P
w�JS�3�.1>�:���<��:.���%���E�0 ���k������)��/�u���T(@$�"�&`(��( ��*I���)N��9T`�
0���3�CHy�3��CR>=d@d=T�F@&�?l�2#��)��E�3�8�u�
@t��=��	���@�������!4�h:;]�� ���b��
�
�/�[T������y}�RO�0[��.(RJ���2!��I?�I��dK��L�K�@P��J��/@P96��A2M0r�]����(�L�$J=�	��J��J��8���l��'[:�Z	�x��-�p!�x�'�������?pJ0`��`p~��%�U
(�3*%�R&e���K�O"��Q�Q��8�S
�Q5Q��I,������	�U �UV�@V��U^VbEV?@UOUR'��+�R0�R1����R�J�i�z�ByK	������pV���{�8�E|HP~#��d|�iA�{����;���-K	�$��0�Y���� `�H*0��1�J	/ ��7� `����Z��)��A�Q����1��!�
�&���(�r���Z4��ES	�
9�:���YDZtj����P�0T<@��Z(���AV�%�`2�8`�Q�3,�r(�2,��p�m<,k�',�i��b�%��r�:��Lfm!�9(�@���
�	p�K
P�]��	��
3p�>`���`��2�Y	�'��@"�9P�`���0=P9���8I�
�i�f��k���@
����`���708,���T�?P��@;|���:8D��:
�w�"#&��@�r��q�)��)��5�r��5c[���0���U\�����*���2
 D�p0����G���3�G�9��@90�*'0����%��2><	�������0r�E�n
���7�1!].�9=	/@4����.�4��8�gP��*,*@��&�
�G��&�D*�����}����}��. u]M�[����HcPv�2 rP
(���x�
0`Z��6�0G�%�}��������$PV�H+P. ��5�����
	7R�v���0����4y���F�p�&��p	��(�P��s�e7������������I��@:P& �X@�WP�$���l�9���`+�����O�����k
^:�~5[����[�*P��g�|�a\+�7��,���<��m�M$�h�~6��z�d,P4�-��~�]���p@����(��O�S�i��/[�&�H�G
�n@����%����5������0�%%����]�.�J��y��82Pa���q\	^����������\�@"��������-��Mo���R1��+0Nn	���>�cy��
��o2��^H����uNib��5���Q��)`7��:Xnp@R9��x��� -�4e<������O��.P�Xt���F�1���`%��
�H���4�7��.P-���g1W
!�����F]�p�7�10������-��������[��*���VtX6`A���>��M*�.�rr
~�M��g��"3�P~'�
a�:}����L��_������7����!�Fs����F0�����B��~����R�%�E�,@�W�������Y�
����/@����#O��
��� �8�c�e�����q'�����
�c0�/�s=G���P
,`���t8�O�^	��|6�� ����/'����-�����z�0�S��!"`> ��'P���;0
P��� ��Q&�2*S:������E���������0������
�`���Shx������h�Cb�������������	*:JZjz��j8��B�+����P�!�{x�����#@����@�#�a��Q�1��srC(�ps��0�P��b�"�����"cR������
�,��A(J�;�0��ptP1������(�N@�1S
�6(r�`D��,[�|	�Tv..��w	�|�hqS��j�`C�4 pH0�zU���\y`�J��S��@� �B�
"�h0bG��,3��U�7�����B�~C�0�F���c�����@���$I+��D
���K�>
��F�E��L& �|
���3thP�@��8~�����m ?A�4j&��pb.��@dp��)G@��'<}��@�t�oj�L\P��mG`�A����6�8���f$�p[��``�n��
��:b"`���4b�.��S	2�;���A����O)��}��x�20�HK
 �b�RZ(x`���56��PP�AH\��=4PB
x`�	:���VW�@���g?d����T��
���	�D�B	
 ��
eNIi��L�xIi!
����ZJj��K;�p���r	��������0� K.��
�k��3�� Ci#|��7�r�����P�D�� �*h��q!D�@��[B��o	��K�q����
���S~�4��	������v
AMSn0�&/���
o�L�t��������)b+F@�,�pLsa��dLJJ�`����E��|��%�`�
`��Y�(`�1PC�]��J/\���5�&(����*�C	��s�v��A���1�2��:��M�K0�,#8�����?d���Py�s!"�P!$�W�
x����
8��`:������.:+��"����'R������������`{��3����(b��WtsH)��+)3����d���&'P������1T0�}�H=����#��p �#X�����������>L�`��#���p��`��`e?X!�Ff��D?h�����A;B�tCH9�a�\��@,��$��B�
!��@b������
R��4�"|9�X����1��2@�(�#��@?!�*pA
:�����+hA
\��8]F�?5j�+�4��
@{�x�R��T����x&�9�*w/L��D$B]��D�2�!��� ����ra�Z�
*2J���q�\B<��/q�$�9���p���yX�T��u+���X�]�`	0�9D���!0�D@,
P��`]�g*;@)�@pE'>�����D(�J����f��B�R;)"��``e&�e!`*S��PA,�e\�!U��MM-��b� �	����6��
P�$�1<�
���Hl.�	������t �
h`�0�i�@P���r�!���
� @U�F�gL�I�t"������
5�WC@��Q�4����AJV0ee��"�V2�Y������[�,�G�
6��A+Xd
 �t��FB��n��ne��
T�Q
lP��"�p��W���Sz!�t���Ge���H�
��H�;��B������kYR�U��0�<��MH�)A-�k���W��X�V���~����HP�n���
i��pA
;aP��.�@?p��\/�
�$�p��P���� Z�2@�#o!
@B|�H�S����G�D�SFpW�`�<��p�,O d�+�h$�|@<(s/�����m�[�eC��c�3,b��K�@UV�@�a!;��9n�
��0'��
���gP����B�� (���0����f��	y�[S�RE�&�x2p���&;X0���A��� ��R��%1"z���0����: �Z e���c�
L�?��A�~`�mlW�H��
4G�Bl���������.P�)6���:���HE5�eTH��A�|��@���< & ��x�����W�p���������Kq��3��P����p����1)6�[��)h
�����%��1x���K�@v�+�qcZ�k���x��$�9?�.! ���fAW�
dR��0(�D>P	�Q-���S�.Q0�������/	:��@�}<�>��%��3u��O�I����
�<BB�@�pEn�I�rg=*P��� ������A��dIp��k$ ���d�@���)�}�3������
IS�6��
�.~}l���F�����"��_���0@~�g /����g�:�������R��p��G
�����7���{8!��#Xuy���F
/�����r6�"8�7��p7H3�80PF��Zs�H���IH<6�1�Q�"1��� ���P0@���.��0:�K#8:P6�g%F���/��w��
7���t(tc�(�q	���5�f�26x�.� &�y+���{�JA$�D)�	���j3i+q�  �%Ga�3�3�(@sH�q:� A����	@�fX�2&���xv�$����8%v8B�:��N�@4�����p������0��`!�Q0��?����0��P��2�C�+��A����h
�p���`��P�Hc7P&@?`�i �0^�y�x4�b���*��R#�u�����4���p�
����+����*,�0A@C��"p�Oy`$Ab�����C>�
_�m��H���"����L�	����R8
z)���X���P�	q��������$��,�zE�
`@_����!G&P$X+P9��D"���#���� ]
���������9��:����EeR ���r@�9���xS�S<��1`6� QG��9���1#<�c<��_$u\�Y:�c=?���#����P�+0�s������&����:��6�^�9"0�Q'���70@�����Ia�1�9�A�*@?_b��*%��
N6�5�
%���`=�CA�}[�!��'�����[O�9R�"�a;�B,�^���?E6�Q����E.%�P$E�3fP2Y9�Uz��3��R�0����b�6��+:
'��Yt��P
&�c���U���+�\*�"�����".z�E'J���
>�����eVU<f+��0����L����"����2�E<v��?�bM��Y�����LBB?��W�:��(��s�
����@-�7(����:��
�aZ`��fP3��-�3P`�0( 6P3�����t�2��

���J
��D�3-S�tm��S��I]�6����+�a-�SJ��?P��42#��@�C,�X1R����`WP�n!a��TyE���CcG(`��$&�@=@7���c�-��O
��I��t����
{H{J�K� ��X_�h9�`�40)���`�2+$~{`�#�+-��u����,�6�2�[������7k�GsW0��Q##��8�I2����#�*�,0��#V� 0L��3p��1-��: 4���A��0E������,�y��������	ej��U:p\s�Y!P2��ev����;���K����k�4P7�<	_�%�?��fS2��?�M��R�0 �{7����
W������' `��pPec2��g�*`.`&�.��Z3;�@|CL�E�@<j���.`��$����f550�H������~����
�2(Q����`�sS<e0��bf 9km�f'� "�d�dN��?��x��qWQ*�?>��jf�e|v��fnw:d_`����|	�Z�g�p���( �[l
9���
)p�	5H&������L��7�	�#�m�����{"��O{�7��#������9�0��L�Q������l�o6�i�#���X�<P(`�pm0�M��n(��; b���k�l�Vl����F:3X�r���l��m-���nz ���@������^��.�=�:���S�V\
	D9@�\��
�A����K�C�a��30��Y]U}�B�E-N��
�!8pl��8���@B��<�dD;y�q7}F:=
�d�w	����u�	P�����Z)�+�������sb�N�& ��p8�p�0y2G��g=�[H�L��p	��	A15``��!��&P����,�����A��
/�~�c��}
�(��$���:��@(���7, Q�m��AF��	0�SN)�B*����Tguej- Z ���	-p��*����'��
U��������=
;��yI ��Z�az�	522�W*!����!1p���,p���8�����g����V7��0��;+F_B�7�w�������Lr>!��@�!�0>�����������7�����q�����C1���x�B�Y����r��1��1*���f�1�8:Q\M��iG���v��-��3@����[����7���9-~��S>K�����wu��(����v�9��vv$_�~v�N
������wTX*P�-�'P
P�����6�� C=P{1������i"�92���>�>��:����+�"�}
>A�}�"���6�u��"�����Pc��	<�*>S�.���A>��,�=�sP
��
��C3��]�>
2�N��]�"��	���2#����C��`
�4?B��C.
52��t�>�B�/�+��%vbr`~�SP�����y���mO
+�����lj�����2��nO]�%�:P�|l�ADO����+� $fb��@4����`�or6/
%�8���b�3'P6�b� >��h��20b�V>O�1���v��	�n�&2Y�h���8�P����/�Q���:~^d��!q-�V
�G�=p����������1R	81?�����?>0?"4�������/
&8�����������=
8 &9����03�7���������������*�!���)��-2��$
%3����3�
$ 
-��������6����T/h��B��&�`��+ j�h�D�*�#�!�����"���0c���l��$�`�b~�� �	��  �D�
�llW���*rp�`�5�`��� A'#P���#�[c�� *R���w��<H�TOE����* ����#K.VS�
	P�O�	`�6H`C���pp�a#D�O���E�d� \��
V|�M��qR
P���)8�� �����P�`�������FV��'��������YY*��r@��N��q]0AU6���H��
�PA�P�T��@��
��Y)H*���������u C=	�4�	8��	(�@��e� T���|�A
��]w��@���$+ ���\v�e*������c�| Gw�
���	��'@�`�D�@9TPAL0�
;D�7Tj��H�
3����9d�C�`B4�@@�{�	��B�������*�
�������5�d���	��*C��k7#��Ya �	���7������k����T�@C?0@C��]��-��A�`�"�@ e�'���0 �����6�A�0�
������� � %*��(H�#$��r|r`@-���	���
@	90�� �����&���a��
 �P����$0�t����3�=C���v=��]6�T
��t�tA�HT%7``����w�=0A.H h�A=���=�����28�B:�]�(�.����#uL[B��\@
_�n���C$c=�RRlK��c����P���"X@+l.K��T��:H@
zB@�P@����������S8��s^�������
��	2��I����xV��	%r
D� h�7d|�;��J�!���@�$(x 5�@���c���8T��^2�g��0�����H�aYD"�� �`�$,����^(���$0���S�X �@���hL#e �p$��*8�>�AeH�&�I� ����� �p@V��n�����>P��J�t���v/8�&��
d �`���h��	f��Z��5��6p��IR��/���B�$D�N�����#�4�y�	�(�@4<-Q���|�r���))��Dr��4���I�z��X�* 	 `�#����IPC,�"M(�����%��I��q
���
��F���>8��l$`�����|���>��a�;_�aB�,@@Z\����Cd(�0 �Bx(>��g��:u&0�H0p`�����G����z/�
��Ih{�j��G�����*D_� �F,�
�����*��\���]�	�9��:�r�|p
0 %>��Y�f6QdIgow�U�p���L_,pYC�;��~D������AL�����X��h����,@Z���3)Y�b���&�?GK�0�;��KM`�w�[	���0��!�5��<@ xy�������+ �����J����C�(@����\��M%��qh�$�@��v�?R�b���!c�����$.���7�@V<����������{bP�� ��6#�t�P�����h�* ����QV�D,�0W����"R�����16���vc��*�{~� :����2f�y��Es?pB�``�1�@�'#��_
8��@.{A6������Q�\Eo����
�@��e�����
�8@@}N��t���~����DCf3�x6k�� ��m�������6���X���V�m�eC���u5?R@?D�n���c��M�x\
H�(����x&��"2��8�|����*�}\ ��xl�D��WvB��������L��� ��������}�E�YZ���v@��;u4Ho!.��O��#��0�1��.cz#�A
|`�$v�[���D�Xr��
��@��������[:��(��H.���A�4�`
����e��4���T`�A� ���1����~��Oe-[��� ��(�"e�#8����Q����@�o,�[����T`iT�����dO�@�����M�(}����9�'�X -������@�������j<���B�
< �2�|����c�z��!��tM� DJ�
�$p0K!:��Cx�GP3p 	��x�p5�Q`3pTz4`\��P "� �c��{��|�R!�9�0:�36�~<���k��b|�3�e�RD��3�������'��s#@ 2���.��oRHM'�=��y���pr$Pl���	�.�I2�-x�
JR��x
�����W��j5��fOD�#�3���7=�[OBD�+���+�$&��[�-h�k�g2�^�a�P,K�&�0'U	�p� �6P �/0	��<{7M���(����
�f��0C�����.�&�(.p�+�S�8}D�
0���C� `.�c�#�<`I��j�0&�<0���'P& �0�Ht#R�
�U��@����}!�'E���`�H��� ��q��QX�H��a.3�0P_�0,�+c�P�h	��B�gY>0�R	W7���5��p>�*Q����-��P�� ���q�>�(P.��{�0�A(`�7P�[*��8t�^���8��o���Q���[?Y=P 	P���	 IAP0����x&�����@��q90X���;ee��)���'U&g�!!`B��'%"�7L3>	������@0��b�)- ^�B�"`
�	5����i��a��(��q�9��<�9L'��[P�9�N�^�)T6���a���`0>p���0P*�Tx�
�I��7��~��
I�	_`Q�����)p�Ew.4�r*�;5DmP����`��qhRQ<�	!��t�<��aZ����J���4pm��t�W�Y�IE��`U�0C�50VM�TP]���z��)P�%�u�o0`���~0�_��S��;�P���i�!��U`� ��Z.+0��*��t��m�Z.O�Y�U�� 
@	��7pm"��]5a��4/p'� B�pQ���773����ZP�����7-�(��U�J���1;�I:-`��%-���jO��45���;
�f�R7`z��I�������%=��4%*p�[N��R	������QpD��"i-[.6�J	V!`I��@����}�@=;-��A�S/�X��pd�5������ ,
T0�Wdkk�m�\ �W�%�$o4��4@W �����,�"��Ws����:���b��[��dR	k*`S�������+����$�W�X	@4;����������iW��[O�k��g@�a�q@���������K�����;���uy�����K	���������p.h�EK�����`&�	 qS�4j�p�e2p.��T�p���1@1, L����ax�iT,��BpjLNP��p��{��P��)" ����	p"�\�WA��H�0P���d�����SK %�0#��Dl�?��0,�-�	O,��\�6p�?��� �";�e<��������R	�����c|	:@@"������hq\s�j��"a��^��rL���=�i%�\��0@���?��������@WEU���` �Y���AAD�.b��X���$p�\CRcei���s�Le�<�����5��L��=a���w%/�Q��
e���C��_ ���l��*N�C,��?P�{��^��?���,����z�X7�[���,z���\�LN���`(��0=A�A5��@����������[����.�a�������� �B�]�<��������l�+�$2j������\	/�=a���U+qH��K��������"��\Se��K����Q-�^}a-�������a���b%����q��W��rmt}�*��}=����_����q�;�*O��� ��0 `S��L��(�d)	����`I\[�����}���
f=�RM���`���[�dM�\�t���
@U�@�s��6�-�R��P��p�|��em����-����5������@S�M	t����P,'ke�%�{�������z��a#�\� �C��(0���������-�������RM�`��
[�y����Y��q�PE!�n��H�]�^����P����^rzU��
p�����R[��`:(�0��|�C>�`�8�ac'(�+�y�*tM^�����H[^yb<�3P�]������,�P�mn�?����	�P����8~�d��C(�/�v�v�.#����n�.�����w��z�����u�!y"S�|^���%#� �nN�=����F������p2�=��iT�����&�~X0:`�5�3�:P�<m�0����!�p�Jm�J�@[�>��^��`@���v�f�^�?��T����*���%�����f�{	��<`���RB(���p�Ij�
����g54��l��n�*���0���o\  _��8��� f	�����������<��*/K��N�L�;��Y;�P,/����� �<Z8��EO;����5�#3 G�>��t���`����
�i?�T'`�.��^�5@|�#;$���a�"`�oI`���@���0x�r���@���q�y;�V�0r>���OO}��&��p808��pk9����b��_
 �e25P�z.��������P��80���p04@���X!��oP���4�WN�"pm����_/��`R�d6�P�[����//��"���R��1������.b�}	+a���#8HXhx�hx�@��p�(9IYiy����Ix��@�p�Yjz��������
{9B�C*��� `p�l��")��������Z!-�����PM8����mn���3p/?O__����l�<!��XM�#C��:|1���$��A�r�^�����(�,����F��8	3����^���F7��>��G��^�p����L����T��.���a��
�AB�Q���!�,7��s/	��r��0��cn(��=�8�a�Q��t�\�NT0�
�)�u���p��������3�0���n���@�s_8��������1v�AL(��loF_A0��c����^��a������>��	x��P"��������������?�\����C�`�x�@�t _qt�4�6��"���	)0>��D7\�
m���h��:����9��e�2���	$���  �t�#b;t��2�!:$@e�b�i��
�PY�9�_0���V���Ff�~���S������IL��
�0p��	40t2�0C	��~=H�0Am���?;0� �T���<0B��;"������@��j����hS�Q&+`���1}�A
� �	<(`A)�0��zs�#��B(�	j��2�A
 �l�;��1��!��^�B��\0A	! �W ��
9�����P��"��P�MQ�'���.Q/��e6����{1��A
�PAL0�J+}C�N?���3L`t%d�B8`�0@���R��
60e�$���4|��
,���f��@E����O7}��3�BD��	2��A�k	`@5���
��@�Pmo��7&3��g�4T(�Pmx.���,�@��8��{����
���*��A=�w�|��<�i�*�	8�����@�8C=��� �������,�3E���@!����3�?��������i�j�8�`�`��\�a� ���!p�����R!����N:�����
h�B�����K��Lq��2����	�G��GC�t|��,q�T��pP�L��\l[�"�"�A���4������d}�(S��)jh0�|��u��4BC��!y4G����
h�CJr���D ��BVr��I$OfOb�A	8��T�1�����X�F�4��7(Z����/98@��/�)Z���*�
����&�n ����7a����3�Hs�o�s��Z�	`h����I8e��������	���	�PN�*�d�)�����
Y�E/*�D�=0��}0
���s&<c+��1�,m�C.P�:p�Ko*����5x��B��t�Da	L� �,�S�!������H(F���j/A�����YuU��X���@,��t�+�R`�*���
Xa�&���^��F� �
�c/����[
D��$���e�`O�<&#0A�X��vv��<@"��.I�B��-,>{���3��N�"�
��A�T��{�a@.(��9��^�'1
����Z�SA6+���z%��.�����?��MPWQ��36�����%o|����`���3��	h�ja�r��su�z���(@$#�U�`X��x`�@&�@j��b�'
��3@�8Tf�+� ��h@
@%*��IA	Fd!K�46�
@�x�-h��d�s�dV��FP�8@<���e��`�-�����@���x@B �]���|������ ����E-��XA�iNT�$,`�����"@��<�(gz��8A�
��P��v�n1�W�]V�����T *Hl�t���n6!T7��@f4C��``���Suv��3����M}�j����A4P�r0�1;�/8�ZP�x������L�m
��:����?<�1Q.0�F)��]�|�����
/j�F �8@`�o�@f�Aj0�
 ��4��v���`���(p�����S"_�1���`�N��t P�q�&$�D`��������p�$ ��^8�)�����[Z0U���7�A�tM4���qP��:���K��|��O��a���f��� <ZR4��P�X��?��zP���6�z���;X]x(^j�������9�
��?pu��h��q8������Lu_�T�zx
l�/
��x�S�������Y���;������JV9�-p�$�����N���W�8;�`�Aw;�}6$~�s<G��q�����~���&&���o����}+�>y�{Ic�(�gw��	`����w('{4��c6P<)P5p4+p^�ON#�4�H&�.��o�#;S������#<&�+��=������u�#�
`���w`��
����;0�)h.1p<-A$}k��q��'���tv�z7�5\8;�;0������X
��;pV(\�cw��50��w�* �6����G�0<FyS4�xj�����x�CEI��c�8���5$0Q��=@�(2�:`P���P�A}���(K��48p�0�1�8.���("��4@���3L�3C(�@��C���G�4M���h�d��'�( wj��G55@�9�`@�"��@���; �>�����*0<&��4p<�h4H�?5��4���@K��������@W�w.��&��w�
 i�,Y;��=����8���<��c<A9�3`�H����"��&qpC�7p;�@pX8W��H�h�;"�5@�(�y��3L��4���c��	����aI��i��������	�������/y���3��>����)<*��&`Z	4?94�h4h8}�'�4w����C{iR^���N)@4�?r��PU�8x�����i�����������������=i�!0�W���z���	@#P�K��M���T�i�~��ztj.f��J����&!8�m��*cJ7@��j�'�X J+���/
�����P�7���5��U��?
�[���
��G��5��Y��O
����@�Y���4�q8���cJ����f$%Z�k��2t�1���sJ�j��Q�Lu��}jDw	���j�)�������DCFY��j�#����������*�J9����;"���b���*��A2`:�6������6;�w���*�L��'�290������9>��J��Z
�540M�����9��,�
�������3AvPh�
���
�:#@0`�����j
�:F!�U"��j����41��	���{���	������ K���t6��x��9�H5��������?Hc��9� ���f�J1�xp���;�0-@�`P�5a�&H�O���32��X����[b;�/�}J��0b=P`6�"�'�=:�2 ~.��D���4O�x��4J��4(�W�5%�2�pa�;���g#>2���a^K��;b{
�s�Du3 ����ZkC[���wQW,8���d%@g���%�4�)�;�];�)��n�"&o�N�)��f��n0���l���S�;yz��0@jn�"%���K!`X*�uj6�� ����d�2��� ��2?�UL�MB
��\cY��(8�2	0c�
�K�;��%�,`�`��q(�5��6%��+�a�������;! ���"���"�+F��=�K+L3(�)K��aj�L��Q�J@|\a~�G��)�)��b6%�cl�����vD��2�QdL�iD�1����F'�@�&��uL��>�J��t!�	���,��s��p���&��4��>���,��S�	d���t�/i�;��L2����Ku�(�������6+���@�S{�7E<�����#��P0�'\
/�!	+E$0,����PR[�\�����,3�0��L��0�����D`E��� ��
)��m���/����&U�-G�����M����@����d�S��r���`F���@��P7�P��0��`��)�������$P���6�'�b7��3;���f;�>P{.���pb?�W|
@�;����������
��J�L�� @
/P��,�@<�����0����<0]�g-@����M"A�����#�!�[�J�Pj�A;?�0@� ������p�|��%���?��2������u$@�@;�p
�pl������
�]��-������#=�
���;����%?@��'���}����?P�? ���R8
��-U�����Y-��� ����};��
�=��������$��	��}�t~�
	��#����?���	���!,�mR��!.��`�������F��.2�m����zFA�<���P%2~5.1��D�	*^�'��	�%��MN�N.��0���eN�"���B����:�O��*�*��-[>�����*	T>�J��p
���w��y>�?��������`����#�@���]o���0Y���+�6!��= ��8 9���?�������6�./0u9b$*��]��]�������k!���� ��pe�n�������VAFe4$ �c��@��q:�ClM4J$1p���!.�����v�(�����:�nC�7l�P� `4�����	�
��10�
T��Q�����D2'�3�J' �2��7O�����
���S�;A�
@#@����K�~ls�LM�2�L��"�9���K	�=
��c��C�4PE}D�DeD�d���<@�8o�E�����~��;-�>jH`�d3����s�|l��S�>�]W����46���S4>�(�A������-p�E����s%���&�j����V)�	 �A:�J�>�S� "��/���{1t%`^F6P�?25lm��������C7 ������S�7<�������US��e�)7?���������������=)<4)���������������������������������?����/1,0�(6)����-�(�0,1/����������������������;-"<����!*L8����	B���r"�8����� C�I����(a�K����5b��A�E,�Q����<~8��G�3Y`����1j�8�����X�j�����]+�����A
:x��i	2x���B�	+N�+����	*d����$:Y�@B�),�*�����3k���s���Q^X1�F�64�`���EO0`�C�:LXp�!�o�	2N<�o�\X0�C�<fP��""4�����B�O�����������(�"B����Gg@�(�����l����n�ePB,�e�Uh��f���\���� �(��$�h���jx���,����0�(cG*�h��8����<�Xc�@)��Di�I����L6���PF)��TVi��Xf���\v���`�)��d�i��h����l����p�)��t�i��x���	�;
#2Fabien COELHO
coelho@cri.ensmp.fr
In reply to: Tatsuo Ishii (#1)
Re: Refactoring pgbench.c

Hello Tatsuo,

Main pgbench logic consists of single file pgbench.c which is 4036 lines
of code as of today. This is not a small number and I think it would be
nice if it is divided into smaller files because it will make it easier
to maintain, add or change features of pgbench.

I do not think that this large file is a so big a problem (good editors
help navigation in the code), and I'm not sure that splitting it would
achieve much: there are not that many functions, some of them are maybe
long (main, threadRun, doCustom) but mostly for good reasons.

I've submitted a patch to remove "fork-emulation", which I think would
really help simplify the code (maybe -10% source in "pgbench.c", less
#ifs, avoid double implementations or more-complex-than-necessary
implementations or not-implemented features).

--
Fabien.

--
Sent via pgsql-hackers mailing list (pgsql-hackers@postgresql.org)
To make changes to your subscription:
http://www.postgresql.org/mailpref/pgsql-hackers

#3Tomas Vondra
tomas.vondra@2ndquadrant.com
In reply to: Fabien COELHO (#2)
Re: Refactoring pgbench.c

Hi,

On 06/28/2015 08:10 AM, Fabien COELHO wrote:

Hello Tatsuo,

Main pgbench logic consists of single file pgbench.c which is 4036
lines of code as of today. This is not a small number and I think
it would be nice if it is divided into smaller files because it
will make it easier to maintain, add or change features of pgbench.

I do not think that this large file is a so big a problem (good
editors help navigation in the code), and I'm not sure that splitting
it would achieve much: there are not that many functions, some of
them are maybe long (main, threadRun, doCustom) but mostly for good
reasons.

My thoughts, exactly. I don't think just splitting the file into
multiple pieces will achieve anything - the problem is that we've
extended the original pgbench code in rather hackish way, without any
major design changes, so IMHO what should be done is refactoring ...

I've submitted a patch to remove "fork-emulation", which I think
would really help simplify the code (maybe -10% source in
"pgbench.c", less #ifs, avoid double implementations or
more-complex-than-necessary implementations or not-implemented
features).

... and cleanup of dead code.

--
Tomas Vondra http://www.2ndQuadrant.com/
PostgreSQL Development, 24x7 Support, Remote DBA, Training & Services

--
Sent via pgsql-hackers mailing list (pgsql-hackers@postgresql.org)
To make changes to your subscription:
http://www.postgresql.org/mailpref/pgsql-hackers

#4Tatsuo Ishii
ishii@postgresql.org
In reply to: Tomas Vondra (#3)
Re: Refactoring pgbench.c

I do not think that this large file is a so big a problem (good
editors help navigation in the code), and I'm not sure that splitting
it would achieve much: there are not that many functions, some of
them are maybe long (main, threadRun, doCustom) but mostly for good
reasons.

My thoughts, exactly. I don't think just splitting the file into
multiple pieces will achieve anything - the problem is that we've
extended the original pgbench code in rather hackish way, without any
major design changes, so IMHO what should be done is refactoring ...

This is kind of surprising to me that two people are against
refactoring proposal (I understand that Fabien has pending patches for
pgbench and that could be a motivation for this though).

Splitting single large file into smaller files in which functions
contain strong relation will be itself a benefit since there will be
more chance for people to be needed to look into smaller places than
before. This is just a basic idea of modular programming and will be a
long term benefit of PostgreSQL project, which was my thought.

Best regards,
--
Tatsuo Ishii
SRA OSS, Inc. Japan
English: http://www.sraoss.co.jp/index_en.php
Japanese:http://www.sraoss.co.jp

--
Sent via pgsql-hackers mailing list (pgsql-hackers@postgresql.org)
To make changes to your subscription:
http://www.postgresql.org/mailpref/pgsql-hackers

#5Tomas Vondra
tomas.vondra@2ndquadrant.com
In reply to: Tatsuo Ishii (#4)
Re: Refactoring pgbench.c

On 06/28/15 18:56, Tatsuo Ishii wrote:

I do not think that this large file is a so big a problem (good
editors help navigation in the code), and I'm not sure that splitting
it would achieve much: there are not that many functions, some of
them are maybe long (main, threadRun, doCustom) but mostly for good
reasons.

My thoughts, exactly. I don't think just splitting the file into
multiple pieces will achieve anything - the problem is that we've
extended the original pgbench code in rather hackish way, without any
major design changes, so IMHO what should be done is refactoring ...

This is kind of surprising to me that two people are against
refactoring proposal (I understand that Fabien has pending patches
for pgbench and that could be a motivation for this though).

I think that's a misunderstanding. I'm not against refactoring - not at
all, and neither is Fabien I believe. However the first paragraph of
your post seems to suggest that we get better code by merely splitting
the a large file into several smaller ones.

I don't think that alone helps - I think we first need to refactor the
code first, and then possibly split the file into several modules.

Splitting single large file into smaller files in which functions
contain strong relation will be itself a benefit since there will be
more chance for people to be needed to look into smaller places than
before. This is just a basic idea of modular programming and will be
a long term benefit of PostgreSQL project, which was my thought.

I respectfully disagree. I think that for this to be true, the files
need to be somehow logically related (which I'd expect to be the output
of the refactoring). But maybe you have some particular refactoring and
split in mind?

best regards

--
Tomas Vondra http://www.2ndQuadrant.com
PostgreSQL Development, 24x7 Support, Remote DBA, Training & Services

--
Sent via pgsql-hackers mailing list (pgsql-hackers@postgresql.org)
To make changes to your subscription:
http://www.postgresql.org/mailpref/pgsql-hackers

#6Fabien COELHO
coelho@cri.ensmp.fr
In reply to: Tomas Vondra (#5)
Re: Refactoring pgbench.c

This is kind of surprising to me that two people are against
refactoring proposal (I understand that Fabien has pending patches for
pgbench and that could be a motivation for this though).

I think that's a misunderstanding. I'm not against refactoring - not at all,
and neither is Fabien I believe.

Indeed I'm not, I was writing about splitting "pgbench.c" into several
files. Although, as Tatsuo-san noted, I'm probably against a refactoring
before the patches I already submitted get considered:-)

Really refactoring would mean breaking apart the long functions, but these
are long for some reasons (say global goto to handle errors...), so how to
do something very useful on that line is not clear to me.

--
Fabien.

--
Sent via pgsql-hackers mailing list (pgsql-hackers@postgresql.org)
To make changes to your subscription:
http://www.postgresql.org/mailpref/pgsql-hackers

#7Jeff Janes
jeff.janes@gmail.com
In reply to: Tatsuo Ishii (#1)
Re: Refactoring pgbench.c

On Sat, Jun 27, 2015 at 5:10 PM, Tatsuo Ishii <ishii@postgresql.org> wrote:

Main pgbench logic consists of single file pgbench.c which is 4036
lines of code as of today. This is not a small number and I think it
would be nice if it is divided into smaller files because it will make
it easier to maintain, add or change features of pgbench. I will come
up with an idea how to split pgbench.c later. In the mean time I
attached a call graph of pgbench.c generated by egypt, which we could
get a basic idea how to split and modularize pgbench.c.

I've never found the raw line count of a file to be a problem, at least not
at the 4000 line mark.

If some functions could be moved to existing libraries (like the functions
strtoint64 or doConnect or read_line_from_file or the statistical
distribution functions) that would be great, but I assume that would have
been done already if there was already a logical place to hold them. I
don't think inventing new libraries just to hold these would be an
improvement.

If you provided a suggested dissection, maybe I would find it compelling.
But without seeing a concrete proposal I think the process of refactoring
is going to impede other improvements more than the result of refactoring
it will promote them.

Cheers,

Jeff